第一部分:维修前的准备与安全须知
安全第一!

- 断电与放电: 维修前务必将变压器与市电完全断开,对于大容量的滤波电容(通常在输入端),必须使用大功率电阻(如5W/1kΩ)进行放电,防止触电或损坏万用表。
- 隔离变压器: 强烈建议在维修时使用隔离变压器,它能将设备与市电电网隔离,有效防止因火线、零线接反或电路故障导致的机壳带电,大大提高安全性。
- 单手操作: 测量高压点时,尽量使用一只手操作,另一只手放在背后,避免电流通过心脏。
工具准备
- 万用表: 数字万用表是必备的,要求能测量电压、电阻、二极管、通断。
- 示波器: 专业维修的“眼睛”,能直观地观察开关管驱动波形、输出电压纹波等,是快速定位问题的关键。
- 电感/电容表: 用于精确测量电感量和电容量,判断元器件是否失效。
- 焊接工具: 电烙铁(建议用防静电恒温烙铁)、吸锡器、焊锡丝。
- 其他工具: 螺丝刀、钳子、热风枪(拆卸多引脚元器件)。
资料准备
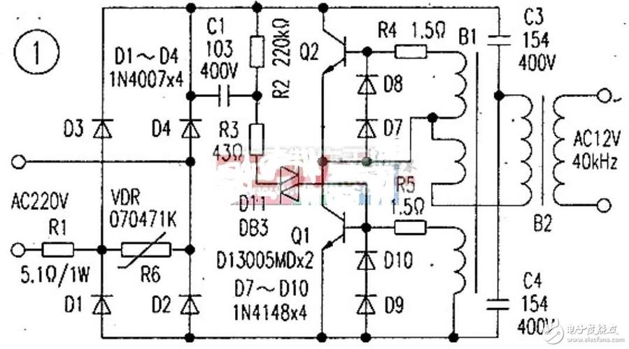
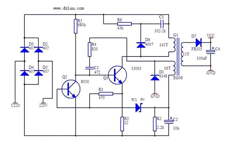
- 电路图: 这是最重要的,如果没有原厂图纸,可以尝试在网上搜索型号,或根据实物绘制出原理图,特别是主功率回路和反馈回路。
第二部分:金骏电子变压器的基本工作原理
要修好它,必须先懂它的工作原理,它本质上是一个开关电源。
- 输入整流滤波: 220V交流电经过整流桥和高压大电容(如400V的电解电容)变成约300V的直流电。
- 功率变换(核心):
- PWM控制器: 产生高频的开关脉冲信号(通常几十到几百kHz)。
- 开关管: 接收PWM信号,高速地导通和截止,将300V直流电切割成高频方波脉冲,开关管常用MOSFET或三极管。
- 开关变压器(金骏变压器): 这是核心部件,它接收开关管送来的高频脉冲,通过初次级线圈的匝数比进行变压,同时起到储能和隔离的作用。
- 输出整流滤波: 变压器次级输出的高频低压脉冲,经过整流二极管(或肖特基二极管)和电解电容,平滑成稳定的直流电压输出。
- 反馈控制:
- 电压反馈: 输出电压通过一个光耦(如PC817)和精密稳压源(如TL431)送回PWM控制器,输出电压变化时,光耦的导通程度改变,从而控制PWM的占空比,稳定输出电压。
- 电流反馈: 有些电源在开关管的源极/发射极串联一个小阻值的采样电阻,用于过流保护。
第三部分:常见故障现象与维修流程
故障现象一:完全无输出,保险管烧毁
现象: 插上电后,保险管立刻熔断。

分析: 这表明电路存在严重短路,故障点通常在输入端。
维修流程:
- 断开电路: 将变压器所有输出端与负载断开。
- 静态测量:
- 用万用表电阻档(二极管档更佳)测量交流输入端的两脚,如果阻值很小或接近0Ω,说明整流桥击穿短路。
- 测量300V滤波电容的正负极,如果阻值很小或为0Ω,说明电容已击穿。
- 测量开关管的D-S(或C-E)极,如果阻值很小或为0Ω,说明开关管已击穿,这是最常见的故障点之一。
- 更换损坏件: 更换损坏的整流桥、电容或开关管。
- 检查连带损坏:
- 开关管击穿原因排查: 开关管被击穿,通常不是它自己的问题,而是驱动电路或反馈电路出了问题。务必在更换后检查驱动电路!
- 常见驱动电路故障:
- PWM控制器(如UC384X, TL494等)损坏: 输出的驱动信号异常,导致开关管始终导通而烧毁。
- 驱动电阻/三极管损坏: 驱动回路中的限流电阻或放大三极管开路或短路,导致驱动信号异常。
- 尖峰吸收电路(RCD缓冲电路)损坏: 该电路用于吸收开关管关断时产生的尖峰电压,如果失效,尖峰电压很容易击穿开关管。
- 上电测试: 在确认输入端无短路后,可以谨慎地通电测试,最好用调压器从低电压开始慢慢升高,观察是否有异常,如果听到“吱吱”声,说明PWM控制器已经起振,但输出电压可能异常,需重点检查反馈回路。
故障现象二:完全无输出,但保险管完好
现象: 插上电后,无任何反应,保险管完好。
分析: 这说明电路没有严重短路,但没有启动工作或工作后保护。
维修流程:
- 检查辅助电源: 很多开关电源在主变压器上会绕一个辅助绕组,为PWM控制器提供启动和工作电压,用万用表测量PWM控制器的VCC(供电)引脚,如果没有电压或电压过低,问题可能出在:
- 启动电阻(连接在300V和VCC之间的大阻值电阻,如几百kΩ)开路。
- 辅助绕组整流二极管或滤波电容损坏。
- 检查启动电路: 如果VCC电压正常,但控制器不工作,可能是PWM控制器本身损坏。
- 检查反馈回路:
- 电压反馈: 测量光耦的初级侧(接PWM控制器的一侧)是否有工作电压,如果光耦的发光二极管端没有电流流过,可能是TL431或其分压电阻损坏,如果发光二极管有电流,但次级侧(接PWM控制器的反馈脚)没有信号传递,说明光耦损坏。
- 电流反馈: 检查过流采样电阻是否开路。
- 检查功率回路:
- 测量300V滤波电容两端是否有约300V直流电压,如果没有,可能是限流NTC热敏电阻开路或市电输入线断路。
- 测量开关管栅极(G极)或基极(B极)在通电瞬间是否有跳变电压(可以用示波器观察),如果没有,说明PWM控制器没有输出驱动信号,问题在驱动或控制电路,如果有跳变但电压不正常,可能是驱动电路问题。
故障现象三:输出电压偏低或偏高
现象: 有电压输出,但偏离正常值很多。
分析: 这通常是反馈回路或采样电路出了问题。
维修流程:
- 检查输出端负载: 断开所有负载,在输出端接上假负载(如大功率电阻,电流为额定输出的10%-20%),如果电压恢复正常,说明是负载电路的问题。
- 检查反馈回路:
- 电压反馈:
- 分压电阻: 检查连接在输出地和TL431参考脚之间的分压电阻是否变值或开路,这是最常见的故障点。
- TL431: 用万用表测量TL431的阳极(A)和阴极(K)之间的电压,正常工作时,K-A之间应有约2.5V的参考电压,如果电压异常,说明TL431损坏。
- 光耦: 如果分压电阻和TL431都正常,但输出电压仍不正常,很可能是光耦失效。
- 电压反馈:
- 检查PWM控制器: 如果反馈回路元件都正常,可能是PWM控制器内部的基准电压或误差放大器损坏。
故障现象四:输出电压不稳,有“吱吱”叫声
现象: 输出电压波动,或能听到变压器发出“吱吱”声。
分析: 这通常是带载能力差或保护电路动作。
维修流程:
- 检查滤波电容: 这是高频故障点,用电容表或替换法检查输入端和输出端的电解电容是否容量下降或ESR(等效串联电阻)增大,电容失效会导致纹波增大,电压不稳。
- 检查整流二极管: 检查输出端的整流二极管(尤其是肖特基二极管)是否有软击穿特性,用万用表可能测不出来,但在带载时二极管压降会变大,导致发热和电压不稳。
- 检查开关变压器: 变压器局部短路会导致初级电感量下降,PWM控制器为了维持输出,会增大占空比,电流急剧增大,进入过流保护,发出“吱吱”声,判断方法:测量初级绕组的电感量,与正常值对比。
- 检查功率器件: 检查开关管、整流桥等功率器件是否有性能不良或轻微损坏。
第四部分:维修技巧与注意事项
- 先易后难: 先检查外观明显损坏的元件(如烧黑、炸裂的电容、二极管),再进行通电测量。
- 先静态,后动态: 先在不通电的情况下测量电阻、通断,判断有无明显短路或开路,再通电进行电压测量,最后才用示波器观察波形。
- 替换法是利器: 对于怀疑但又不确定的元器件(如电容、二极管、光耦、TL431),用同型号的好件替换,是最高效的判断方法。
- 注意散热: 维修后,如果更换了大功率元件,要确保其散热片安装牢固,必要时可涂抹导热硅脂。
- 善用网络资源: 对于金骏这类常用型号,网上可能有大量的维修案例、电路图和经验分享,多搜索能让你事半功倍。
希望这份详细的指南能帮助您成功维修金骏电子变压器!祝您好运!
