- 大功率功放的基本工作原理与结构
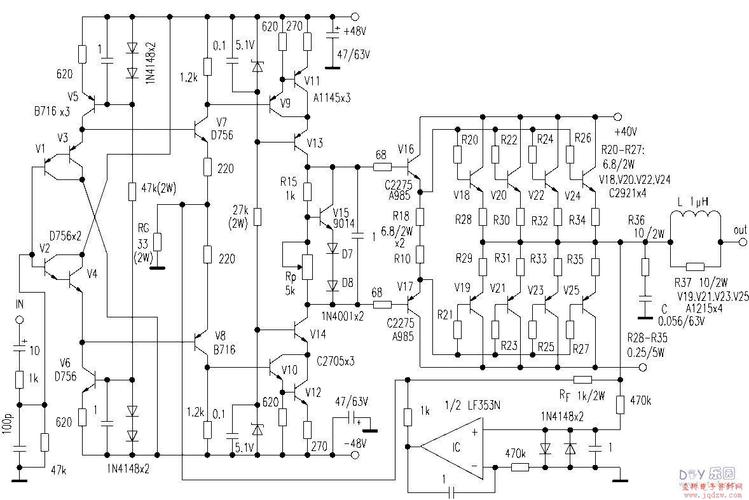
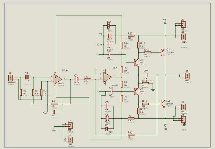
- 如何识读功放电路图
- 功放维修的完整流程与安全须知
- 常见故障现象、原因与排查方法
- 维修实例与总结
大功率功放的基本工作原理与结构
大功率功放的核心任务是将微弱的音频信号(来自音源、前置放大器)放大,以驱动扬声器(喇叭)发出声音,其基本结构通常分为以下几个部分:

-
电源部分:
- 作用:为整个功放电路提供稳定、纯净的电能,这是功放的“心脏”。
- 组成:通常包括电源变压器、整流桥(或整流二极管)、大容量滤波电容。
- 输出:提供正负对称的直流电压(如 ±35V, ±45V, ±70V)或单组直流电压(如 70V),供给功放末级。
-
前置放大/音调控制部分:
- 作用:对输入的微弱音频信号进行初步放大,并可能提供音调调节(高音、低音)等功能。
- 组成:通常由运算放大器(Op-Amp)构成。
-
激励级/电压放大级:
- 作用:将前置放大后的信号进一步放大,以提供足够的电压和驱动能力,去推动末级功率放大器。
- 组成:通常也使用运放或分立元件(三极管)构成的放大电路。
-
末级功率放大部分:
(图片来源网络,侵删)- 作用:这是功放的“肌肉”,负责提供强大的电流和电压,驱动扬声器,这是功率消耗最大的部分。
- 组成:
- 功放管:通常是大功率NPN和PNP三极管(如2SC5200/2SA1943, TIP41C/T42C等),或者功率MOSFET管。
- 功放管的连接方式决定了功放的类型:
- OCL (Output Capacitor Less):无输出电容,采用正负对称电源,直接驱动扬声器,音质好,但保护电路要求高。
- OTL (Output Transformer Less):无输出变压器,通常采用单电源输出,需要一个大容量输出电容来耦合,结构相对简单。
- BTL (Bridge Tied Load):桥式负载,将两个完全相同的功放电路的输出端分别接在扬声器的两端,相对于单端输出能获得4倍的功率,常用于汽车功放和有源音箱。
- 保护电路:对功放管和扬声器进行保护,常见的有过流保护、过压保护、过热保护和中点电位保护(针对OCL/OTL)。
如何识读功放电路图
拿到一张复杂的功放电路图,不要慌,可以按照“先整体,后局部,先电源,后信号”的顺序来分析。
- 识别主要模块:根据上面讲的结构,在图上圈出电源部分、前置部分、激励级和末级功放部分。
- 分析信号流向:从“输入端”开始,用手指或笔跟着信号走,看它经过了哪些元件(耦合电容、电阻、运放、三极管等),最终如何到达“输出端”,理解信号在每个环节被如何处理(放大、滤波、衰减)。
- 分析直流偏置:功放管要正常工作,必须有一个正确的静态工作点,找到为功放管提供基极偏置电压的电阻网络(通常是一个分压电路),理解它如何让功放管工作在甲类、甲乙类状态。
- 分析负反馈网络:这是决定功放性能(增益、频响、失真度)的关键,找到从输出端通过电阻、电容网络连接回前置或激励级输入端的线路,这个网络将输出信号的一部分反馈回来,以稳定和改善放大性能。
- 分析保护电路:找到保护电路的控制信号来源(通常从功放发射极电阻上的压降取样),以及它如何控制功放管的导通(通过可控硅或继电器将输出端短路或切断电源)。
小技巧:电路图通常很对称,特别是末级推挽部分,NPN和PNP三极管的对应元件(如基极电阻、发射极电阻)通常是相同的,可以利用对称性来简化分析。
功放维修的完整流程与安全须知
安全第一!大功率功放内部存在高压,即使断电后,滤波电容中仍储存有大量电荷,足以致命!
维修前准备与安全措施
- 隔离电源:维修前务必将功放与市电完全断开。
- 放电操作:这是最重要的一步!
- 找到电源部分的大容量滤波电容(通常是体积最大的圆柱形电容)。
- 用一个功率大、阻值合适的电阻(如5W/1kΩ)或专门的放电棒,将电容的正负极两端短路,进行放电。严禁直接用螺丝刀等金属工具短路放电,会产生巨大火花,损坏电容和工具。
- 用万用表电压档再次测量电容两端电压,确认已降至安全电压(如1V以下)。
- 准备工具:
- 必备:万用表(数字表)、示波器(非常有用)、电烙铁、吸锡器、焊锡松香、螺丝刀套装、酒精、棉签。
- 推荐:可调直流稳压电源(用于通电前测试)、放大器信号发生器、假负载(大功率水泥电阻,如8Ω/50W)。
- 清洁与观察:打开外壳后,先用酒精和棉签清洁电路板上的灰尘和油污,仔细观察有无明显损坏的元件:烧黑的电阻、鼓包或漏液的电容、炸裂的功放管、PCB板上烧焦的痕迹。
维修流程
- 目视检查:完成上述清洁和观察,记录所有可疑点。
- 静态电阻测量(断电):
- 电源对地电阻:用万用表电阻档(R1或R10档)测量电源滤波电容正极对地、负极对地的电阻,正常情况下,应有较大的阻值(几百欧到几千欧),如果阻值很小或接近0Ω,说明存在严重短路。
- 功放管C-E极电阻:在确认电容放电后,测量每个大功率功放管的集电极和发射极之间的电阻,正常时,正反向都应有较大阻值,如果短路或阻值很小,则该功放管已损坏。
- 通电前测试(推荐):
- 使用可调直流稳压电源,将电压调到功放正常工作电压的1/3左右,电流限制在1A左右。
- 瞬间通电(或串联一个灯泡作为限流指示),观察总电流,如果电流过大,灯泡很亮,说明电路仍有短路,必须断电排查,切勿继续加压。
- 通电静态测量(带电):
- 前提:确认无明显短路后,方可接入额定电压通电。
- 测量中点电压:用万用表直流电压档测量功放输出端(通常在输出接线端子或功放管发射极的汇合点)对地的电压,对于OCL功放,此电压应非常接近0V(理想情况),通常在±50mV以内,如果偏差很大(如超过1V),说明功放管偏置严重不平衡,需要检查偏置电路。
- 测量功放管静态电流:将万用表串联在功放管的发射极到地之间的回路中(电流档),测量每个功放管的静态电流,查阅功放手册或图纸,确认电流值是否在正常范围内,电流过大,会导致功放管发烫甚至烧毁。
- 动态测试(信号通路):
- 在输入端接入一个信号源(如MP3播放器),输出端接假负载。
- 用示波器观察输入端和输出端的波形,看信号是否被正常放大,有无削波、失真等异常。
- 用万用表交流电压档测量输出端的交流电压,计算输出功率(P = V² / R),看是否达到额定值。
常见故障现象、原因与排查方法
| 故障现象 | 可能原因 | 排查方法 |
|---|---|---|
| 完全无声 | - 电源问题:保险丝熔断、电源线断、变压器坏、整流桥坏、滤波电容鼓包/失效。 - 功放管全部开路。 - 保护电路动作。 - 前置级故障。 |
检查保险丝是否熔断,测量电源输入端电阻。 测量次级交流电压和整流滤波后的直流电压是否正常。 测量功放管C-E极是否短路或开路。 检查保护电路是否被触发(如继电器是否吸合)。 |
| 声音小、失真 | - 输入信号线或插座接触不良。 - 前置级或激励级元件损坏(如耦合电容失效、运放坏)。 - 功放管老化或性能不一致。 - 负反馈网络元件变值或开路。 - 电源电压偏低。 |
换一根信号线试试。 用示波器逐级检查信号波形,找到信号变弱或失真的环节。 检查负反馈电阻的阻值是否准确。 测量电源电压是否正常。 |
| 有交流声(嗡嗡声) | - 电源滤波电容失效(容量减小),导致滤波不良。 - 功放静态电流过大,工作点进入非线性区。 - 接地不良,存在地环路。 - 前级屏蔽不好,受到干扰。 |
重点怀疑对象:更换电源滤波电容。 重新调整功放管的静态偏置电流。 检查接地是否牢固可靠,特别是“一点接地”原则。 检查屏蔽线是否接地。 |
| 自激振荡(啸叫) | - 补偿电容失效或容量不对。 - 布线不合理,输入输出线靠得太近。 - 负反馈网络开路。 - 功放管性能不良,高频自激。 |
用示波器观察输出端,可以看到高频振荡波形。 重点检查相位补偿电容(通常在功放管的基极-集电极之间)。 重新整理布线,让输入线远离输出线和电源线。 |
| 发热严重/烧保险 | - 功放管C-E极短路。 - 静态电流调得过大。 - 散热器与功放管之间导热硅脂干涸或接触不良。 - 负载短路(扬声器线短路)。 |
断电后,测量功放管C-E极电阻,确认是否短路。 检查并重新调整静态电流。 清洁并涂抹新的导热硅脂,确保散热器紧固。 检查扬声器线和扬声器本身是否短路。 |
维修实例与总结
实例:一台OCL功放,无声,保险丝完好。

- 安全准备:断电,对电源电容进行放电。
- 目视检查:发现一个功放管(2SC5200)的顶部有裂痕。
- 静态测量:
- 测量电源对地电阻正常。
- 测量损坏的2SC5200的C-E极,已短路。
- 进一步测量,发现其配对的2SA1943也已短路。
- 扩大排查:将损坏的功放管拆下后,测量推动级、前置级的阻值,发现推动级的一个电阻(基极偏置电阻)也烧断了。
- 更换元件:
- 更换一对新的、配对的功放管(2SC5200/2SA1943)。
- 更换损坏的推动级偏置电阻。
- 关键步骤:更换新管后,不要立即通电,需要重新调整功放管的静态偏置电流。
- 调整与测试:
- 在功放管的发射极回路中串联一个电流表。
- 仔细调整偏置电位器,使静态电流达到手册上的推荐值(通常为20-50mA)。
- 确认中点电压接近0V。
- 接入假负载和信号源,进行动态测试,声音恢复正常。
- 最终检查:让功放工作一段时间,触摸功放管和推动管,确认没有异常发热。
大功率功放维修是一项细致且需要耐心的工作。安全永远是第一位的,遵循“先断电、后放电、先静态、后动态”的原则,能够有效避免设备和人身危险,对于初学者,建议从简单的故障(如更换保险丝、损坏的电容)入手,逐步积累经验,掌握识图能力和熟练使用万用表、示波器是成功维修的关键,遇到复杂问题,不要急于动手,多分析、多测量,找到问题的根源。
