THX203H 是一个非常常见的电子元件,但它的“身份”有点特殊,需要根据它在电路中的具体位置来判断,它可能是一个 三端稳压器,也可能是一个 NPN型功率三极管,维修和代换的方法也完全不同。

第一步:识别 THX203H 的真实身份
在动手之前,最重要的一步是确认它在电路中的作用,最可靠的方法是:
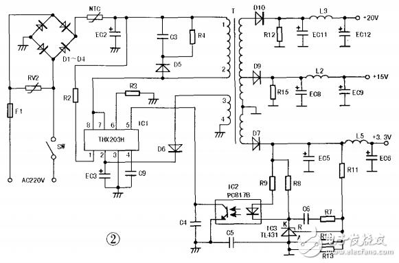
- 查看电路图:这是最准确的方法,查看原理图,看它是连接在电源滤波后作为稳压,还是作为开关管、放大管等。
- 观察电路板上的位置:
- 如果它在电源输入附近,旁边通常有较大的散热片,并且有输入/输出电容:那么它极大概率是一个 三端稳压器。
- 如果它在开关电源、逆变器或功率放大器的主功率回路上,通常也带有散热片:那么它极大概率是一个 NPN功率三极管。
第二步:根据身份进行维修和代换
THX203H 是一个三端稳压器
当它作为稳压器时,它的功能是将不稳定的直流电压转换为稳定的、固定的输出电压。
作用与工作原理: THX203H 是一个 固定输出电压的稳压器,它的输出电压通常是 0V(有些版本可能是3.3V,需以数据手册为准),它有三个引脚:
- Pin 1 (Input):输入端,接未经稳压的直流电压。
- Pin 2 (GND):接地端。
- Pin 3 (Output):输出端,提供稳定的3.0V电压。
常见故障现象:

- 输出电压为0V或异常低:可能是内部短路或开路。
- 输出电压不稳定,带有纹波:可能是性能下降或外围元件(如输入/输出电容)损坏。
- 芯片发烫:通常是由于负载短路或输入/输出电压差过大导致功耗过大。
维修与代换:
- 代换原则:代换时,必须保证 输入/输出电压和电流 在新元件的规格范围内。
- 直接代换型号:
- LDO 系列是最佳选择:低压差线性稳压器效率更高,发热更小。
- AP1117-3.0:非常经典的3.0V LDO稳压器,引脚兼容,性能稳定,是首选代换型号。
- LM1117-3.0:与AP1117基本相同,也可以代换。
- MIC5209-3.0:另一款常见的LDO稳压器。
- 其他3.0V固定稳压器:如XC6206P332MR等,但需确认引脚定义(通常是1-输入, 2-地, 3-输出,与THX203H一致)。
- 注意事项:
- 散热:如果输入输出电压差较大或负载电流较高,THX203H和代换芯片都需要加装散热片。
- 外围电路:检查输入端的滤波电容和输出端的滤波电容是否完好,它们对稳压器的稳定工作至关重要。
- 负载:测量输出端对地是否短路,如果短路,必须先排除负载故障,否则更换新芯片后会立刻烧毁。
THX203H 是一个 NPN 功率三极管
当它作为开关管或放大管时,它工作在开关或放大状态。
作用与工作原理: 作为一个NPN三极管,它主要用在高功率电路中,如开关电源的开关管、逆变器的驱动管、音频功放的输出级等,它的三个引脚是:
- B (Base):基极,通过电流控制其开关或放大状态。
- C (Collector):集电极,主电流流经此处。
- E (Emitter):发射极,通常接地或连接到负电源。
常见故障现象:

- 完全无功能:集电极和发射极之间开路,导致电路不工作。
- 击穿短路:集电极和发射极之间短路,可能导致输入电源保险丝熔断或前级驱动电路损坏。
- 放大倍数下降:导致电路输出功率不足或工作不稳定。
维修与代换: 这种情况下的代换要复杂得多,需要匹配关键参数。
-
代换原则:代换时,必须关注以下几个核心参数:
- 封装:THX203H通常是 TO-252 (DPAK) 或 TO-263 封装,代换芯片必须使用相同封装,以便焊接在电路板上。
- 最大集电极电流 (Ic):必须大于或等于原管子的最大工作电流。
- 最大集电极-发射极电压 (Vceo):必须大于电路中可能出现的最高电压。
- 功率耗散 (Pd):必须满足电路的功率需求,通常需要配合散热片。
- 放大倍数 (hFE):尽量选择相近或更高的hFE,以确保驱动电路能正常驱动它。
- 开关速度:如果是用于开关电源,开关速度也是一个重要考量。
-
如何查找代换型号:
- 查阅数据手册:在网上搜索 "THX203H Datasheet",找到它的官方规格书,确认其具体参数(如Ic, Vceo, Pd等)。
- 搜索替代品:根据找到的参数,在电子元器件网站(如立创商城、贸泽、Digi-Key等)搜索功能相似的NPN三极管。
- 常见代换型号(举例,需根据实际参数确认):
- D13007 / D13007A:非常经典的电视机行扫描输出管,TO-126或TO-3P-F封装,参数高,但需确认引脚和是否适用。
- 2SC2655 / 2SC5200:常用在音响功放中,TO-3P或TO-264封装,参数强劲。
- BUK 系列、KSC 系列:有很多型号的NPN功率管可供选择。
- 使用在线工具:可以利用 " transistor replacement guide " 等在线工具,输入原型号,查找推荐代换型号。
-
注意事项:
- 引脚定义:这是最关键的一步! 不同型号的三极管,即使封装相同,引脚排列也可能不同(BCE, CBE, ECB等)。务必在新芯片的数据手册上确认引脚定义,并与电路板上的焊盘对应,否则接错会立刻烧毁新管。
- 驱动电路:检查基极的驱动电阻和相关元件是否正常,如果驱动电路有问题,新管同样会损坏。
- 保护电路:检查电路中是否有过流、过压保护电路,确保其功能正常。
总结与维修流程
- 断电与安全:在操作前,务必断开设备电源,并对大电容进行放电。
- 识别身份:通过电路图或电路板位置,确定THX203H是 稳压器 还是 三极管。
- 测量判断:
- 如果是稳压器,测量输入、输出、接地三个引脚的电压和电阻,判断其是否正常。
- 如果是三极管,用万用表的二极管档测量三个引脚之间的PN结特性,判断是否击穿或开路。
- 查找资料:根据身份,查找原型号的数据手册,确定其关键参数。
- 选择代换品:
- 稳压器:优先选择引脚兼容、电压相同的LDO,如 AP1117-3.0。
- 三极管:根据封装、电流、电压等参数寻找替代品,务必核对引脚定义。
- 更换与测试:更换元件后,仔细检查焊接质量,通电时,最好先串联一个限流灯泡或使用可调电源,缓慢加压,观察是否有异常发热或冒烟,确认无误后再进行正常测试。
希望这份详细的指南能帮助你成功完成维修!如果你能提供更多关于这台设备的信息(例如是什么设备、电路板照片等),或许能更精确地判断THX203H的身份。
