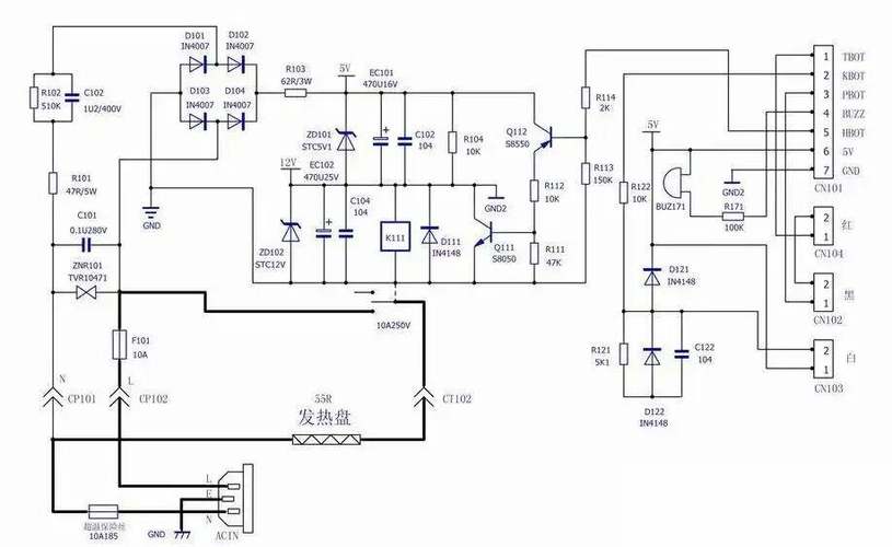
由于智能电压力锅品牌和型号繁多,每一款的具体电路图都不同,我无法提供一张“万能”的电路图,我可以为您提供一个通用且详细的智能电压力锅电路原理框图,并解释其核心工作原理、常见故障点和维修思路,这将是您理解和分析任何一款具体型号电路图的基础。

智能电压力电路原理框图
一个典型的智能电压力锅电路可以分解为以下几个核心功能模块:
信号流向:
市电输入 → 电源模块 → 主控MCU ← 传感器模块 / 用户输入模块
主控MCU → 驱动模块 → 执行器(加热盘/压力阀/泄压阀)
主控MCU → 显示模块
各核心模块详解
电源模块
这是整个电路的“心脏”,负责将220V交流电转换为各个电子元件所需的低压直流电。
- 输入: 220V AC 市电。
- 核心元件:
- 变压器: 将220V高压交流电降压到较低的交流电压(例如12V-18V AC)。
- 整流桥: 将低压交流电转换为脉动的直流电。
- 滤波电容: 平滑脉动的直流电,减少纹波。
- 稳压IC (如 7805, 7812): 将不稳定的直流电精确稳定在5V或12V,为MCU和其他芯片供电。
- 辅助电路:
- 保险丝: 过流保护的第一道防线。
- 压敏电阻: 防止雷击或电网电压浪涌的冲击。
- 热敏电阻: 负温度系数电阻,在开机瞬间电流较大时,电阻值低,保护后级电路;正常工作时电阻变大,功耗降低。
- 常见故障:
- 不通电: 保险丝熔断、压敏电阻击穿、变压器初级线圈开路。
- 电压输出不稳/无输出: 整流桥损坏、滤波电容失效、稳压IC损坏。
主控模块
这是电压力锅的“大脑”,通常是一个单片机。

- 核心元件: MCU (Microcontroller Unit),如常见的8位或32位单片机。
- 功能:
- 接收指令: 解码面板上的按键或旋钮信号。
- 处理数据: 根据内置的程序和传感器传回的数据(温度、压力)进行逻辑判断。
- 发出控制信号: 向加热、泄压等模块发出工作指令。
- 驱动显示: 控制LED数码管或显示屏显示工作状态、时间、压力等信息。
- 常见故障:
- 程序错乱: 导致功能异常,如无法加热、压力失控。
- I/O口损坏: 导致某个功能失灵,如按键无反应、显示不全。
- MCU本身损坏: 导致整机不工作。
传感器模块
这是电压力锅的“感官系统”,负责采集关键物理量。
- 温度传感器:
- 类型: 最常见的是NTC热敏电阻,其电阻值随温度变化而呈非线性变化。
- 作用:
- 防干烧保护: 检测锅底温度,如果温度异常升高(如水烧干),则强制断电。
- 控制烹饪: 在某些模式下(如炖、煮)通过温度来控制加热的启停。
- 压力计算: 通过测量锅盖内蒸汽的温度,间接估算内部压力。
- 压力传感器:
- 类型: 高精度压力传感器,通常集成在锅盖内。
- 作用:
- 精准控压: 核心功能,MCU根据压力传感器反馈的实时压力值,精确控制加热功率,使锅内压力维持在设定值(如70kPa)。
- 压力保护: 当压力超过安全上限时,立即切断加热并触发泄压。
- 常见故障:
- 传感器开路/短路: 导致MCU无法读取数据,通常会报错(如显示E1, E2, E3等错误代码)或进入保护状态。
- 传感器性能漂移: 导致控温/控压不准,影响烹饪效果。
驱动与执行模块
这是电压力锅的“肌肉和骨骼”,负责执行MCU的命令。
- 加热驱动:
- 核心元件: 可控硅 或 继电器。
- 工作原理: MCU通过控制可控硅的导通角(或继电器的吸合/断开)来调节加在加热盘上的电压,从而实现功率调节(大火、小火、保温)。
- 压力执行器:
- 电磁阀/电机:
- 作用: 控制泄压阀的开启和关闭,在烹饪结束时,MCU指令电磁阀通电,打开泄压阀快速排气。
- 结构: 通常是一个小型电磁铁或一个减速电机,通过连杆机构控制泄压阀。
- 常见故障:
- 可控硅击穿: 导致加热盘一直全功率加热,会烧干食物或触发超温保护。
- 继电器触点粘连: 同上,加热无法停止。
- 电磁阀/电机损坏: 导致无法泄压或排气。
- 电磁阀/电机:
用户输入与显示模块
这是人机交互界面。
- 输入: 按键、触摸面板、功能旋钮,它们将用户的操作信号传送给MCU。
- 显示: LED数码管、LCD/LED显示屏,MCU将工作状态、倒计时、错误代码等信息显示给用户。
- 常见故障:
- 按键失灵: 按键膜损坏、按键下方电路板污损或氧化。
- 显示不全/乱码: 排线松动、驱动芯片损坏、MCU I/O口问题。
如何获取具体型号的电路图
既然通用图无法直接用于维修,您需要找到具体型号的图纸,以下是几个途径:

- 品牌官网/售后中心: 部分品牌(如苏泊尔、美的)的官方网站会提供产品说明书,有时会包含简单的原理图或维修手册,联系官方售后是最直接可靠的方式。
- 专业维修论坛/网站: 像“家电维修论坛”、“迅维网”等聚集了大量维修师傅,经常有人会上传各种型号的图纸和维修案例。
- 淘宝/阿里巴巴: 在这些平台上搜索“[您的电压力锅品牌+型号] + 电路图/维修图纸”,有时能找到卖家提供图纸或相关维修资料。
- 拆机分析: 如果以上途径都找不到,最后的办法就是自己动手拆机,通过观察电路板上的元件、芯片型号、连接线,可以大致画出电路框图,并结合万用表、示波器等工具进行测量分析。
维修思路与安全须知
安全第一!电压力锅涉及高压电,非专业人员请勿轻易拆机!
- 先问症状,再查图纸: 用户报修时,先了解具体现象(如“不通电”、“显示E3”、“不加热”),这能帮你快速定位到可能出问题的模块。
- 先简后繁,先外后内:
- 检查电源线是否插好。
- 检查内胆是否放置到位(有底部传感器检测的型号)。
- 检查锅盖是否扣合到位(有安全锁开关的型号)。
- 先查电源,再查负载: 不通电时,先测量电源模块的输出电压是否正常,如果电源输出正常,再检查MCU和驱动电路。
- 善用错误代码: 现代智能电压力锅都有错误代码功能。
- E0/E1/E2: 通常与传感器(温度/压力)有关。
- E3/E4: 可能与电压异常或压力传感器有关。
- E5/E6: 可能与温度传感器开路或短路有关。 查阅说明书中的故障代码表,能事半功倍。
- 测量关键点电压: 在通电情况下,测量MCU的供电脚(VCC)是否正常,晶振是否起振,I/O口电平是否按预期变化。
希望这份详细的解析能对您有所帮助!如果您有具体型号和故障现象,可以提供更多信息,我可以尝试给出更具针对性的分析。
