电子镇流器是荧光灯等气体放电灯的核心驱动部件,其作用是将市电的交流电压转换为适合灯管工作的稳定高频交流电,同时具备启动电压、限流和保护功能,与传统电感镇流器相比,电子镇流器具有高效节能、无频闪、启动快、重量轻等优势,广泛应用于家庭、办公和工业照明领域。

电子镇流器的工作原理
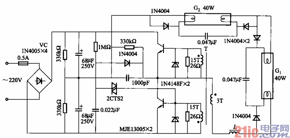
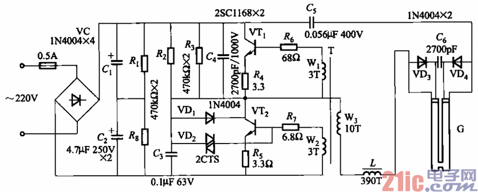
电子镇流器的核心是通过电力电子技术实现AC-DC-AC的转换,主要包含整流滤波、逆变、控制保护等环节,其工作流程如下:
-
整流滤波电路:市电(220V/50Hz)经过桥式整流电路转换为脉动直流电,再通过大容量电容滤波,得到平滑的直流电压(约310V),这一环节为后续逆变电路提供稳定的直流电源。
-
逆变电路:由功率开关管(如IGBT、MOSFET)和高频变压器组成,滤波后的直流电通过开关管的高频通断(通常为20-60kHz),转换为高频交流电,高频变压器实现电压匹配和隔离,同时抑制电磁干扰。
-
控制与保护电路:以专用控制芯片(如UC384、KA7521等)为核心,通过反馈电路(如电流检测、电压检测)调节开关管的导通时间和频率,确保输出电流稳定,电路还具备过压、过流、过热保护功能,异常时自动切断电源,防止灯管或镇流器损坏。
(图片来源网络,侵删) -
灯管匹配电路:包含预热启动电路(如谐振电路),在灯管点亮前先对灯丝加热(约0.5-1秒),发射电子,减少启动时的电极溅射,延长灯管寿命;当灯管导通后,电路自动转为正常工作模式,提供稳定的工作电流。
电子镇流器的常见故障及维修方法
电子镇流器的故障多表现为灯管不亮、闪烁、异响或亮度异常等,维修时需先断电,通过外观检查、万用表检测逐步定位故障点,以下是常见故障及维修步骤:
外观检查
- 烧焦、鼓包元件:观察电容、电阻、功率管等元件是否有发黑、鼓包、漏液现象,重点检查滤波电容(易因电压过高或老化失效)和输出谐振电容。
- 虚焊、脱焊:检查电路板焊点是否有松动、脱焊,尤其功率管引脚和变压器引脚。
关键部件检测
使用万用表对核心元件进行检测,判断是否损坏:
| 检测部件 | 检测方法 | 故障判断 |
|---|---|---|
| 整流桥 | 万用表二极管档测正反向电阻,正常时正向导通(约0.5-0.7V),反向截止(无穷大)。 | 若正反向电阻均接近0或无穷大,说明击穿或开路,需更换。 |
| 滤波电容 | 电容档测容量,与标称值偏差超过20%或漏电电流过大(用电压档测充电后电压是否稳定)。 | 容量下降或漏电会导致输出电压不稳,需更换同规格电容(耐压值≥400V)。 |
| 功率开关管 | 二极管档测c-e、b-e结正反向电阻,正常时c-e结正反向电阻均较大,b-e结正向导通。 | 若c-e结短路或b-e结开路,开关管损坏,需更换并检查驱动电路是否异常。 |
| 高频变压器 | 电阻档测初级、次级绕组阻值,正常时应无短路(阻值接近0)或断路(阻值无穷大)。 | 若绕组短路,变压器会发烫,需更换同型号变压器。 |
| 控制芯片 | 测量芯片供电脚(如VCC)电压,正常工作电压通常为10-20V。 | 若供电正常但无输出,可能芯片损坏,需更换同型号芯片。 |
典型故障维修案例
-
故障现象:灯管不亮,无任何声响。
维修步骤:
① 断电后测输入市电是否正常;
② 检查整流桥输出直流电压(约310V),若无电压,检查保险丝是否熔断(若熔断,需先排查短路故障,如整流桥、功率管是否击穿);
③ 若310V电压正常,测逆变电路输出端是否有高频电压,若无,检查功率开关管及驱动电路。
(图片来源网络,侵删) -
故障现象:灯管闪烁,亮度不足。
维修步骤:
① 检查灯管是否老化(灯管两端发黑),更换灯管测试;
② 若灯管正常,测输出谐振电容容量是否下降,或控制芯片反馈电路(如电流取样电阻)是否阻值变大。
相关问答FAQs
Q1:电子镇流器通电后立即烧保险丝,可能的原因是什么?
A:保险丝熔断通常由短路故障引起,需重点检查:① 整流桥是否击穿(测正反向电阻);② 功率开关管c-e结是否短路(拆下后测电阻);③ 滤波电容是否严重漏电或击穿,更换损坏元件后,需再次确认无短路故障再通电测试。
Q2:电子镇流器维修后灯管亮度低且伴有“嗡嗡”声,如何解决?
A:亮度低且异响多因输出频率或电流异常导致。① 检查高频变压器是否匝间短路(测电感量是否异常);② 检查谐振电容容量是否不足(导致谐振频率偏低);③ 测控制芯片输出驱动信号频率是否正常(通常20-60kHz),若频率过低,需更换控制芯片或检查外围定时元件(如电阻、电容)。
