HDMI(High-Definition Multimedia Interface)技术是一种数字化视频/音频接口技术,主要用于传输未经压缩的高清视频和多声道音频数据,其技术原理涉及信号传输协议、物理层设计和数据封装等多个层面,以下从技术架构、信号流程、核心模块及物理层实现等角度详细解析HDMI的技术原理,并通过表格对比关键参数。

HDMI技术架构与信号流程
HDMI系统主要由发送端(源设备,如蓝光播放器、显卡)、接收端( sink设备,如显示器、电视)和连接线缆三部分组成,其信号传输基于TMDS(Transition-Minimized Differential Signaling)技术,结合DDC(Display Data Channel)和HPD(Hot Plug Detect)等辅助协议,实现音视频数据与控制信息的双向通信。
数据封装与通道划分
HDMI数据流分为三个TMDS数据通道和一个TMDS时钟通道,每个数据通道传输8位数据,通过差分信号(TMDS+和TMDS-)传输,以抑制共模噪声,提升抗干扰能力,数据封装采用像素复用技术:
- 视频数据:每个像素的RGB/YUV分量(如24位色深)被拆分为3个8位数据包,分别分配到3个数据通道,每个时钟周期传输24位视频数据(3通道×8位)。
- 音频和控制数据:通过数据通道的“数据岛”(Data Island)机制传输,即在垂直消隐期(VBlank)或水平消隐期(HBlank)插入音频包、辅助数据(CEC、EDID等)和纠错码(ECC),避免与视频数据冲突。
时钟通道则传输与像素时钟同步的TMDS时钟信号,接收端根据此时钟恢复数据时序,确保音视频同步。
TMDS信号调制原理
TMDS技术通过“最小化传输差分信号”降低电磁干扰(EMI),其调制过程分为两步:

- 异或操作:将8位数据与前3位数据的异或结果进行二次异或,生成8位过渡最小化数据(确保信号电平跳变密度,便于时钟提取)。
- 加扰编码:对数据进行伪随机二进制序列(PRBS)加扰,避免长0或长1序列导致的直流偏移和信号衰减。
调制后的数据通过差分信号对传输,支持高达3.4Gbps/通道的传输速率(HDMI 2.1标准下),总带宽可达48Gbps(3数据通道×12Gbps + 时钟通道)。
HDMI核心技术模块解析
音视频编解码与同步
HDMI支持多种视频格式(如480p至4K/8K分辨率)和音频格式(如PCM、Dolby Digital、DTS),其编解码依赖源设备与接收端的协商机制:
- EDID(Extended Display Identification Data):接收端通过DDC通道(I²C协议)向源设备发送自身能力参数(分辨率、色深、音频格式等),源设备据此调整输出信号格式。
- HPD(Hot Plug Detect):当设备连接时,接收端拉高HPD电平,通知源设备开始握手通信,避免信号冲突。
HDCP版权保护 被非法复制,HDMI集成HDCP(High-bandwidth Digital Content Protection)技术,其原理是通过RSA密钥交换和AES加密对传输数据进行加密,源设备与接收端验证彼此的合法性后,才能解密播放受保护内容。
CEC(Consumer Electronics Control)
CEC允许HDMI设备通过单一线缆实现控制指令交互(如电视自动开启音响切换信号),基于逻辑地址寻址,无需额外遥控器。
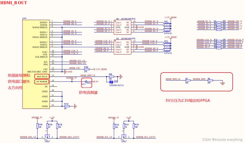
HDMI物理层设计与接口类型
HDMI接口采用19针Type A(标准)、Type C(Mini)、Type D(Micro)等类型,物理层定义如下:

| 引脚编号 | 功能描述 | 信号类型 |
|---|---|---|
| 1 | TMDS Data2+ | 差分信号 |
| 2 | TMDS Data2- | 差分信号 |
| 3 | TMDS Data+ | 差分信号 |
| 4 | TMDS Data- | 差分信号 |
| 5 | TMDS Data0+ | 差分信号 |
| 6 | TMDS Data0- | 差分信号 |
| 7 | TMDS Clock+ | 差分信号 |
| 8 | TMDS Clock- | 差分信号 |
| 9 | CEC (Consumer Electronics Control) | 单向控制信号 |
| 10 | DDC Clock (SCL) | I²C时钟 |
| 11 | DDC Data (SDA) | I²C数据 |
| 12 | HEAC (Ethernet/Audio Return) | 双向辅助信号 |
| 13 | HPD (Hot Plug Detect) | 电平信号 |
| 14 | 电源 (5V) | 电源 |
| 15 | 空脚 | |
| 16 | 热插拔检测屏蔽 | 接地 |
| 17 | TMDS Data1+ | 差分信号 |
| 18 | TMDS Data1- | 差分信号 |
| 19 | 电源地 | 接地 |
线缆内部采用双绞线结构传输TMDS信号,外层屏蔽层减少电磁干扰,长度限制通常不超过15米(标准线缆),超长距离需使用有源光纤线缆。
相关问答FAQs
Q1: HDMI与DisplayPort在技术原理上有哪些核心区别?
A1: HDMI与DisplayPort均采用差分信号传输,但主要区别在于:
- 数据封装:HDMI使用TMDS技术,3个数据通道传输视频+音频混合数据;DisplayPort采用微数据包(Micro-Packet)架构,可独立传输音视频数据,支持更高分辨率(如16K)和多流传输( MST技术)。
- 带宽扩展:DisplayPort 2.1支持80Gbps带宽(UHBR 13.5),而HDMI 2.1最高48Gbps;HDMI更侧重消费电子设备兼容性,DisplayPort则多用于电脑显示器。
Q2: 为什么HDMI线缆过长会导致信号衰减?如何解决?
A2: HDMI信号衰减主要因长距离传输时,TMDS差分信号的电容效应和电阻不匹配导致信号畸变、时序偏移,进而出现花屏、黑屏等问题,解决方法包括:
- 缩短线缆长度:标准铜缆不超过15米,使用22AWG粗芯线缆可延长至20米。
- 有源线缆/光纤转换:有源线缆内置信号放大器,支持30-50米;光纤线缆通过光电转换实现100米以上传输,但成本较高。
