双管正激开关电源的维修需要系统性的思路和专业的工具支持,其核心在于通过现象排查故障点,逐步定位问题根源,以下从工作原理、常见故障类型、维修步骤及注意事项等方面展开详细说明。

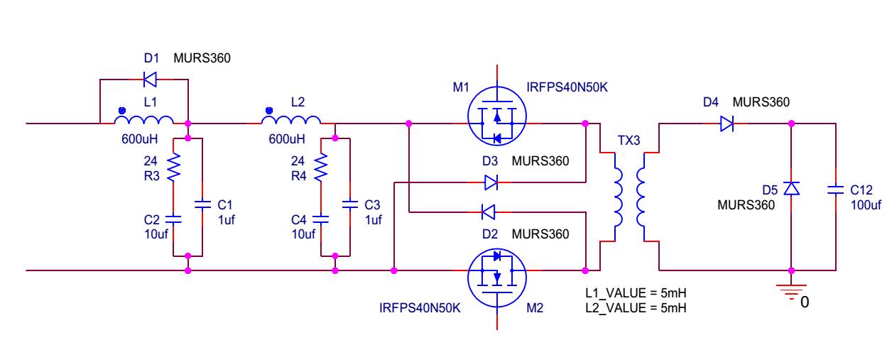
双管正激开关电源的核心结构包括输入滤波电路、功率变换电路(由两个开关管及变压器组成)、输出整流滤波电路、控制保护电路等,其工作原理为:输入直流电压通过两个开关管(通常为MOSFET)的交替导通,将能量传递到高频变压器,经二次侧整流二极管和滤波电容后输出稳定电压;反馈电路通过采样输出电压调整开关管的导通时间,实现稳压功能,由于采用双管结构,开关管承受的电压应力较低,适用于中高功率场合,但电路复杂度较高,故障点相对分散。
维修前需准备必要工具:数字万用表(用于电压、电阻、通断测量)、示波器(观察开关波形及控制信号)、可调直流稳压电源(用于模拟输入电压测试)、焊台及吸锡器等,操作前务必切断电源,并对高压电容进行放电,避免触电风险。
常见故障现象及排查方法如下:
-
输出电压为零或异常偏低
(图片来源网络,侵删)- 输入级故障:检查输入保险管是否熔断,若熔断需进一步排查整流桥、滤波电容是否短路,使用万用表二极管档检测整流桥二极管及开关管D-S极是否击穿。
- 功率变换电路故障:重点检查开关管(如IRF840等)是否损坏,测量其G-S极电压是否正常(通常为10-15V PWM驱动信号),若开关管无驱动信号,需检查PWM控制芯片(如UC3842、TL494)及其外围电路,如启动电阻、反馈光耦(如PC817)是否失效。
- 输出级故障:检测整流二极管(如肖特基二极管MUR460)是否开路或短路,滤波电容是否鼓包失容,可用替换法验证二极管性能。
-
输出电压波动或纹波过大
- 控制环路异常:检查反馈电路的电压采样电阻(如精密电阻阵列)、误差放大器(如TL431)是否参数偏移,导致稳压精度下降。
- 滤波不良:测量输出端纹波电压(示波器AC档设置),若纹波超标,需检查输出滤波电容的ESR值(可用ESR表测量)或增加并联电容。
- 变压器问题:变压器磁芯饱和或绕组匝间短路可能导致能量传输不稳定,可测量一次侧电感值(正常值约数百微亨)并与正常值对比。
-
电源启动困难或频繁保护
- 启动电路故障:检查启动电阻(如100kΩ/2W)是否变值,导致控制芯片供电不足(VCC电压应高于16V)。
- 保护电路误动作:过流保护(如电流采样电阻开路)、过压保护(如稳压管击穿)可能导致保护阈值异常,可暂时断开保护电路(如UC3842的COMP端)进行短时测试,但需快速断电以防扩大故障。
-
开关管过热损坏
- 驱动不足:检查驱动电路的栅极电阻(如10Ω)是否过大,或驱动变压器是否匝间短路,导致开关管开关损耗增加。
- 负载过重:测量输出电流是否超过额定值,检查负载是否存在短路(可断开负载接假负载测试)。
- 散热问题:检查散热器是否积灰或风扇停转,导致开关管无法有效散热。
维修过程中需注意以下几点:

- 先断电后上电:更换元件后需先确认无短路再通电测试,避免二次损坏。
- 波形分析:示波器测量开关管漏极波形时,应使用高压差分探头,避免接地环导致电路短路。
- 元件替换原则:替换开关管、二极管等功率元件时,需确保耐压、电流参数不低于原型号;控制芯片建议使用同型号替换。
- 安全防护:高压部分(如输入滤波电容)断电后仍可能存有残余电压,需用万用表确认电压降至安全范围(<50V)后再操作。
以下是维修中常见问题的解答:
Q1:双管正激电源开机瞬间保险管熔断,如何排查?
A:保险管熔断通常存在短路故障,首先断开输入级与功率变换电路的连接,测量输入端电阻(整流桥后),若阻值接近零,说明整流桥或滤波电容短路;若正常,则故障在功率变换电路,重点检查开关管D-S极是否击穿,以及变压器一次侧是否对地短路,可通过逐级断开法缩小故障范围。
Q2:输出电压偏低且伴随开关管“吱吱”声,可能原因是什么?
A:开关管“吱吱”声多因轻载或保护动作导致,需检查:①负载是否过重(输出电流是否超限);②输出整流二极管是否正向压降过大(如肖特基二极管老化);③反馈电路光耦或TL431是否失效,导致PWM占空比过小;④输入电压是否偏低(需测量输入滤波电容两端电压是否稳定),可通过断开负载接假负载(如电阻)测试,若恢复正常则问题在负载侧。
