LM4871 核心概述
LM4871 是一款由 Texas Instruments (TI) 公司生产的、专为便携式音频设备设计的 桥接负载 (BTL) 功率放大器,它以其高效率、低静态电流和出色的音频性能而闻名,特别适合电池供电的应用。

它的作用是将来自手机、MP3 播放器等设备的微弱音频信号进行放大,然后驱动耳机或小扬声器发出声音。
关键技术特性
这是理解和使用 LM4871 的核心部分,通常在技术手册的 "Features" 部分可以找到:
-
桥接负载 输出:
- 这是它最重要的特性,BTL 配置可以利用双倍的电源电压来驱动负载,因此在相同的电源电压和负载阻抗下,其输出功率是传统单端放大器的 4倍,这是它能用很低的电压(如 3V)驱动较大功率扬声器的关键。
-
低电压工作:
(图片来源网络,侵删)- 工作电压范围宽,通常为 0V 至 5.5V,这使得它完美适用于单节或两节 AA/AAA 电池供电的设备,以及 USB 供电(5V)的设备。
-
高输出功率:
- 在 5V 电源、8Ω 负载、THD+N=10% 的条件下,典型输出功率可达 1W。
- 在 3V 电源、32Ω 负载(常见耳机阻抗)下,也能提供足够的驱动能力。
-
低静态电流:
- 典型静态电流(无信号时)仅为 4mA,这对于延长电池寿命至关重要。
-
低关断电流:
- 当芯片处于关闭状态时,电流极低(典型值 1µA),进一步节省了电池电量。
-
优秀的音频性能:
(图片来源网络,侵删)- 高信噪比:典型值为 70dB,意味着背景噪音小,声音纯净。
- 低总谐波失真加噪声:在典型工作条件下,THD+N < 1%,保证了音质保真度。
-
内置热保护和短路保护:
- 热关断:当芯片温度过高时,会自动关闭输出,防止芯片因过热而损坏。
- 短路保护:输出端对电源或地短路时,芯片能自动保护,避免永久性损坏。
-
小巧的封装:
- 通常提供 SOT23-5 和 μMAX-8 (DP) 等小型封装,非常适合空间有限的便携式设备。
引脚图与功能描述
以常见的 SOT23-5 封装为例:
| 引脚 | 名称 | 功能描述 |
|---|---|---|
| 1 | BY |
静音/关断 控制,高电平正常工作,低电平静音或关断。 |
| 2 | IN- |
反相输入端,音频信号输入到此端。 |
| 3 | GND |
接地端,所有接地都应连接到此引脚。 |
| 4 | IN+ |
同相输入端,通常用作信号输入端,IN- 可用于增益设置或滤波。 |
| 5 | VCC |
电源正极输入端。 |
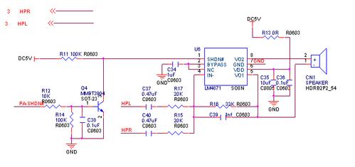
典型应用电路
这是一个最基本的应用电路,用于驱动一个扬声器(或耳机)。
电路分析:
- 电源滤波:
C1(通常为 10µF) 是电源去耦电容,用于滤除电源噪声,为芯片提供纯净的电源。 - 输入耦合:
C2(通常为 0.1µF) 是输入耦合电容,用于隔断输入信号中的直流分量,只允许交流音频信号通过。 - 增益设置:LM4871 的内部增益通常是固定的(6dB 或 20dB),由内部电阻决定,无需外部元件。
- 输出:
SPKR+和SPKR-是桥接输出的两个端子,直接连接到扬声器的两端,注意扬声器的 无极性,因为 BTL 输出是交变的。 - 静音控制:
MUTE引脚通过一个上拉电阻连接到VCC,默认为高电平(工作状态),当需要静音时,可以将此引脚拉低。
如何获取完整技术手册
获取官方、最详细的技术手册是进行电路设计和故障排查的最佳途径。
-
官方网站 (推荐):
- 访问 Texas Instruments (TI) 官网。
- 在网站顶部的搜索框中输入 "LM4871"。
- 在搜索结果中,找到名为 "LM4871 1-WBTL Audio Power Amplifier" 的产品页面。
- 在该页面,您可以找到并下载以下文档:
- 数据手册:这是最核心的文档,包含了上述所有特性、电气特性、典型应用电路、封装尺寸、设计注意事项等。
- 应用笔记:可能包含一些特定应用场景的设计指南,如如何优化 PCB 布局以减少噪声。
-
其他电子元器件网站:
- Digi-Key, Mouser Electronics, Arrow.com 等大型元器件分销商的网站上也有产品页面,并提供数据手册下载链接。
-
搜索引擎:
- 直接在百度或 Google 搜索 "LM4871 datasheet PDF",通常可以直接找到 PDF 文件的下载链接,但为了确保信息的准确性,建议优先从 TI 官网下载。
LM4871 是一款非常经典和高效的音频功率放大器芯片,特别适合用于需要从低电压电池驱动扬声器的便携式产品,其核心优势在于 BTL 架构带来的高功率输出、宽泛的工作电压范围和 低功耗,在进行设计时,务必参考其官方数据手册,以获取最准确的参数和应用指导。
