晟辉智能制造

  • 电子游戏机原理及维修方法

    电子游戏机原理及维修方法

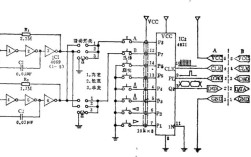
    第一部分:电子游戏机基本原理要理解维修,首先必须明白它的工作原理,可以把一台游戏机想象成一个高度专业化的、用于特定任务的“电脑”,核心硬件架构(以现代主机为例)一台现代游戏机主要由以下几个核心部分组成,它们协同工作,最终将游戏画面和声音呈现...

    2025-12-04
    2 0 0
  • 1 / 1
  • 1