液晶电视机电路图维修是一项需要系统知识和实践经验的技术工作,其核心在于通过电路图分析故障现象,定位故障点,并进行针对性修复,液晶电视机的电路系统复杂,通常包括电源板、主板(信号处理板)、背光驱动板(逆变器)、屏幕(面板)等几大部分,各部分相互关联,又相对独立,维修时需遵循科学的步骤和方法。

维修前的准备工作至关重要,维修人员应具备电子技术的基础知识,如电路原理、元器件特性、焊接技能等,需准备好必要的工具,如万用表(数字万用表优先,可测电压、电阻、短路等)、示波器(用于观察信号波形,判断信号质量)、电烙铁(含焊锡、松香助焊剂)、吸锡器、热风枪(拆贴片元件用)、螺丝刀套装、隔离变压器(防止电视机漏电对维修人员和设备造成损害)等,安全永远是第一位的,在维修前务必断开电源,对大容量电容器(如电源滤波电容)进行放电,避免残留电荷造成电击或损坏元器件。
应仔细向用户了解故障现象,如“不开机”、“无图像”、“无声音”、“花屏”、“黑屏”等,并询问故障发生的过程(如是否是突然出现、是否受过撞击、是否进水等),这些信息对于初步判断故障范围非常有帮助。“完全不开机”通常与电源电路或控制系统有关;“无图像有声音”则可能指向主板视频处理电路或屏幕驱动电路;“黑屏有声音”多考虑背光驱动电路或屏幕本身故障。
拿到故障机后,首先进行外观检查,观察是否有明显的物理损坏,如外壳破裂、元件烧焦、鼓包、漏液、虚焊、脱焊等,对于进水机,需先清洁干燥,并重点检查电源部分和易腐蚀的元件,进行通电初步测试(在确保基本安全的前提下,如串联灯泡限流),观察指示灯状态、是否有开机声音、是否有高压启动的声响等,进一步缩小故障范围。
电路图是维修的“地图”,准确识读电路图是维修的关键,液晶电视机的电路图通常包括方框图、原理图和走线图,方框图展示了各功能模块之间的关系,有助于理解整机信号流程;原理图详细标示了各元器件的型号、参数、连接关系,是分析故障的直接依据;走线图则用于定位具体元器件在电路板上的位置,维修时,应先根据故障现象结合方框图判断大致故障模块,再通过原理图深入分析该模块的工作原理和信号流程,最后通过走线图找到对应元件进行检测。

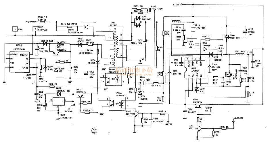
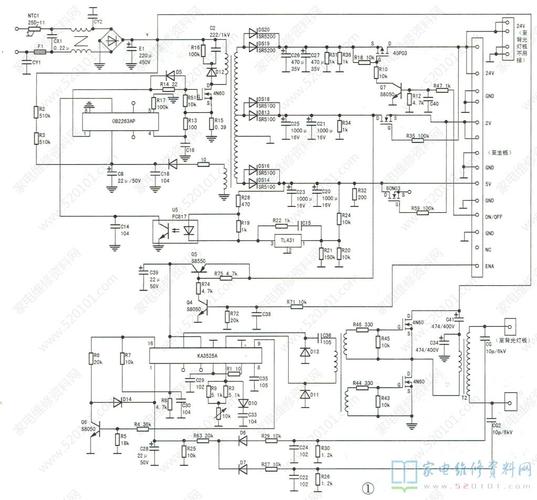
电源板是液晶电视机的“心脏”,负责将市电交流220V转换为整机各部分所需的直流电压,如+12V、+5V、+3.3V、+24V(或更高,用于背光驱动)等,电源电路常见的故障有“无电压输出”、“输出电压过低或过高”、“输出电压不稳”等,维修时,应先检测保险丝是否熔断,若熔断,需进一步检查整流桥、滤波电容、开关管(如MOSFET)等易损元件是否击穿短路,保险丝未熔断但无输出,则需检测PWM控制芯片(如UC384X系列)及其外围电路是否正常,如反馈电路、振荡电路等,电源输出电压异常,则需重点检测稳压控制环路,如光耦、误差放大器(如TL431)等,下表列举了电源板常见故障及可能原因:
| 故障现象 | 可能原因 |
|---|---|
| 完全不开机,指示灯不亮 | 保险丝熔断;整流桥击穿;滤波电容鼓包/击穿;开关管击穿;PWM芯片损坏 |
| 指示灯亮,但无其他电压输出 | PWM芯片未工作;启动电阻开路;反馈电路故障(如光耦、TL431异常) |
| 输出电压过低 | 稳压控制环路异常;负载过重(如后续电路短路);滤波电容容量下降 |
| 输出电压不稳,有杂波 | 滤波电容不良;PWM芯片外围元件参数漂移;负载能力差 |
主板是液晶电视机的“大脑”,负责处理外部输入信号(如HDMI、AV、TV信号),进行解码、变频、格式转换等,并输出控制信号和驱动信号到屏幕和背光板,主板的故障现象多样,如“无图像”、“图像异常”、“无声音”、“遥控/按键失灵”等,维修主板时,应先检查供电是否正常(如CPU、解码芯片、存储器等核心芯片的工作电压),若供电正常,再检查时钟信号(晶振是否起振,波形是否正常)和复位信号(复位电压是否正常),对于“无图像”故障,需检查视频通道,如解码芯片输出到屏幕驱动芯片的RGB信号、行场同步信号是否正常,若存储器(如Flash芯片)数据丢失或损坏,可能导致无法开机或功能异常,需重新刷写固件,接口电路(如HDMI接口)也容易因插拔频繁或静电损坏,导致相应信号输入异常。
背光驱动板(逆变器)负责为液晶屏幕的背光模组提供高压交流电,以点亮背光灯管(或LED灯珠),背光驱动电路的常见故障是“黑屏”(有声音,屏幕不亮或极暗),对于CCFL背光,需检查高压板上的升压变压器、高压电容、mos管、灯管是否损坏,以及控制信号(如ON/OFF、亮度调节)是否正常,对于LED背光,则需检查恒流驱动芯片、LED灯珠是否短路或开路,以及供电是否正常,维修时,可借助高压笔或示波器检测高压输出端是否有电压,或观察开机瞬间背光是否有瞬间点亮(若瞬间点亮后熄灭,多为保护电路动作或负载异常)。
屏幕(面板)是液晶电视机的显示终端,其故障通常表现为“花屏”、“图像重影”、“暗屏”、“亮点/暗点”等,屏幕本身集成度高,维修难度大,成本也高,多数情况下若确认是屏幕故障,建议更换屏幕总成,维修时,可通过观察故障特征初步判断:若图像内容正常但颜色异常或有干扰线,可能是屏幕驱动板(T-CON板)故障;若出现固定的亮点、暗点或色斑,则多为屏幕本身损坏,T-CON板是驱动屏幕像素的,通常位于屏幕和主板的连接处,维修时可检查其供电、时钟信号、数据信号是否正常。

维修过程中,替换法是一种非常有效的手段,即用确认良好的元器件或模块替换可疑的元器件或模块,以判断故障点,怀疑电源板故障,可用同型号良好电源板替换;怀疑主板故障,可尝试替换主板,替换法能快速定位故障,但前提是替换件必须良好且型号匹配。
液晶电视机电路图维修的流程是:了解故障现象 → 外观检查 → 初步通电测试 → 根据现象分析并查阅电路图 → 检测关键电压、信号波形 → 定位故障元器件 → 更换故障元器件 → 测试验证,维修人员需要不断学习,熟悉新型号电视机的电路特点,积累故障案例,才能提高维修效率和准确性。
相关问答FAQs:
Q1:液晶电视机出现“黑屏,但有声音”,应该如何检修? A1:这种情况通常说明电视机的电源基本正常,主板控制系统也在工作(因为有声音),问题很可能出在背光驱动电路或屏幕本身,检修步骤如下:1. 在较暗的环境下,仔细观察屏幕是否有非常暗的图像或背光微亮,若有,则可能是背光驱动板故障,如高压输出异常、灯管损坏(CCFL背光)或LED灯珠开路/短路(LED背光),2. 若屏幕完全无光,可先测量背光驱动板的供电电压是否正常(如+12V或+24V),3. 检查背光驱动板的使能控制信号(ON/OFF)是否来自主板且正常,4. 若背光驱动板供电和控制信号均正常,则可能是背光驱动板本身损坏(如驱动芯片、mos管等),需进一步检测或更换背光驱动板,5. 若以上均正常,则可能是屏幕本身故障(如背光模组损坏),这种情况维修难度大,成本高,建议考虑更换屏幕。
Q2:液晶电视机“花屏”,图像出现彩色条纹或乱码,可能的原因是什么? A2:“花屏”故障通常与图像信号处理或屏幕驱动有关,可能的原因包括:1. 主板视频输出接口或排线松动、氧化,导致RGB信号或数据信号传输不良,2. 主板上的T-CON板(时序控制板)故障,或T-CON板供电异常,3. 屏幕本身损坏,如驱动芯片、排线接口或液晶屏玻璃本身问题,4. 主板上的解码芯片或图像处理芯片工作异常,输出信号错误,5. 内存(RAM)或程序存储器(Flash)数据出错或损坏,导致图像处理紊乱,检修时,可先检查主板到屏幕的排线是否连接可靠,有无弯折或损坏,若排线正常,可尝试重新刷写主板或T-CON板的固件,若故障依旧,则需通过示波器检测RGB信号、时钟信号、数据信号是否正常,以判断是主板、T-CON板还是屏幕的问题。
