tl3842p是一款广泛应用于开关电源控制领域的电流模式pwm控制器,其内部集成了精密的基准电压源、误差放大器、电流检测比较器及输出驱动电路等,具有响应速度快、稳定性好、外围电路简单等特点,常用于电脑电源、充电器、逆变器等电子设备的电源模块中,在维修tl3842p相关的开关电源时,需结合其工作原理与典型故障特征,通过系统性的检测与分析定位故障点,以下从应用电路、常见故障及维修流程三个方面展开详细说明。

tl3842p典型应用电路分析
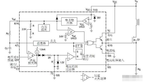
tl3842p的核心功能是通过反馈电压与电流检测信号的比较,控制输出脉冲的占空比,从而实现稳定输出,其典型应用电路主要包括供电启动电路、振荡电路、反馈电路、输出驱动电路及保护电路等部分。
-
供电与启动电路:tl3842p的工作电压通常为10-30v,由高压通过启动电阻(如r1)降压后对vcc引脚外接电容(c1)充电,当vcc电压达到16v时芯片启动,内部电路开始工作,随后由变压器辅助绕组通过整流滤波电路为vcc提供持续供电,确保芯片稳定运行,若启动电阻开路或vcc电容失效,可能导致芯片无法启动。
-
振荡与脉宽调制电路:osc引脚外接定时电阻(rt)与定时电容(ct),其振荡频率f=1.1/(rt×ct),通过调节rt、ct可设定开关电源的工作频率,电流检测引脚(cs)通过采样电阻(r_sense)检测开关管电流,当cs电压超过1v时,输出脉冲关闭,实现过流保护,误差放大器(comp引脚)通过光耦或直接取样输出电压,与内部2.5v基准比较,调节占空比以稳定输出。
-
输出驱动电路:输出引脚(output)驱动mosfet或igbt,输出图腾柱结构的脉冲信号,驱动能力可达1a,需注意驱动电阻的选择以避免振荡。
(图片来源网络,侵删)
tl3842p常见故障及维修方法
tl3842p相关电源的故障多表现为无输出、输出电压不稳、输出电压过高/过低、频繁启动等,以下结合具体故障现象分析原因及维修步骤。
(一)故障现象1:电源无输出,tl3842p不工作
-
检测步骤:
- 测量tl3842p的vcc引脚电压,若电压低于16v,说明供电异常;若电压为0v,检查启动电阻是否开路、vcc电容是否短路、整流二极管是否损坏。
- 若vcc电压正常(约16-30v),测量output引脚是否有脉冲输出,若无,则可能为芯片损坏,需更换tl3842p;若有脉冲输出但仍无输出电压,检查mosfet开关管是否击穿、变压器初级是否开路、输出整流二极管是否损坏。
-
常见原因与维修:
- 启动电阻变值或开路:更换同阻值功率电阻(通常为100kω-1mω/2w)。
- vcc电容失效(如容量减小、漏电):更换耐压35v以上的电解电容(如47μf/35v)。
- 芯片损坏:检测vcc、comp、cs、output等引脚对地电阻,与正常值对比(参考:vcc对地约数十kω,output对地约十几kω),若偏差过大则更换芯片。
(二)故障现象2:输出电压偏高或偏低
-
检测步骤:
(图片来源网络,侵删)- 输出电压偏高:通常反馈电路异常,检查误差放大器comp引脚外接补偿网络(如rc串联电路)是否开路、光耦是否失效(光耦ce间短路会导致反馈电压异常)、稳压管是否击穿。
- 输出电压偏低:检测负载是否过重(如输出短路、滤波电容失效)、mosfet导通电阻增大、变压器次级绕组匝间短路、tl3842p的cs引脚外接采样电阻是否变值。
-
常见原因与维修:
- 光耦损坏:用万用表测量光耦发光二极管正向压降(约1-1.2v),ce间阻值应随电流变化,若短路或开路则更换。
- 输出整流滤波电容失效:更换同规格电容(如1000μf/16v),检测电容是否鼓包或漏液。
- 采样电阻变值:用精密电阻测量仪检测cs引脚外接电阻(通常为0.1-1ω),确保阻值准确。
(三)故障现象3:电源频繁启动或啸叫
-
检测步骤:
- 测量vcc电压是否波动,若vcc供电不稳定(如辅助绕组整流二极管反向漏电、滤波电容容量不足),可能导致芯片反复启动。
- 检查osc引脚外接rt、ct是否变值,振荡频率异常可能引起电路振荡。
- 电流检测电路异常,如cs引脚外接滤波电容漏电,导致过流保护误触发。
-
常见原因与维修:
- vcc滤波电容失效:更换电容,确保容量与耐压符合要求。
- 变压器磁芯饱和:检查变压器绕组是否短路,或气隙是否合适,必要时更换变压器。
- 负载瞬时过流:检查输出端是否有短路元件,或增加软启动电路以减少冲击。
tl3842p维修注意事项
- 安全防护:维修开关电源时,需先切断输入电源,并在高压滤波电容放电后操作,避免触电或元件损坏。
- 代换原则:tl3842p的代换需注意工作电压、驱动能力及封装兼容性,常用代换型号有tl3843、uc3842等,但需根据电路参数调整外围元件。
- 检测技巧:使用示波器观测output引脚脉冲波形,正常情况下应为幅度接近vcc的矩形波,频率与设定值一致;若脉冲宽度异常,可重点检查comp引脚补偿网络及反馈电路。
相关问答FAQs
问1:tl3842p的vcc引脚电压不稳定,但启动电阻和电容正常,可能是什么原因?
答:除启动电阻和电容外,还需检查辅助绕组整流二极管是否反向漏电(可用万用表二极管档检测),或滤波电容是否等效串联电阻(esr)过大导致纹波增大,tl3842p内部基准电压异常也可能引起vcc波动,需更换芯片测试。
问2:维修tl3842p电源时,发现mosfet开关管多次击穿,是什么原因导致的?
答:mosfet击穿通常由过压、过流或驱动异常引起,需检查:①tl3842p输出脉冲是否异常(如占空比过大,可能因comp引脚补偿网络开路);②mosfet栅极驱动电阻是否过大导致驱动不足;③变压器漏感是否过大,导致mosfet关断时电压尖峰过高,需增加rc缓冲电路;④负载是否存在短路,导致过流保护失效。
