“东南菱致CD” 通常指的是 东南汽车菱致(V3菱悦)车型所搭载的 车载音响/收音机系统,维修电路图并不是一个单独的“CD图纸”,而是指整个车辆电路图中与 音响系统 相关的部分。

这些图纸通常包含在车辆的维修手册中,分为几个关键部分,我将为您详细说明如何获取和理解这些图纸,并提供一个典型的电路图结构和分析。
如何获取东南菱致CD维修电路图
获取官方维修电路图最权威的途径是购买原厂维修手册,对于个人用户或维修店,以下是几种常见且有效的方法:
购买原厂维修手册
这是最完整、最准确的资料,东南汽车(现为东南汽车与福汽集团合作)会为授权经销商和维修站提供全套维修手册,其中包含了详细的电路图、拆装步骤、故障码等。
专业汽车维修数据库网站
许多付费的汽车维修数据库网站会收录各大车型的维修资料,国内常用的有:

- 汽车维修资料网
- 汽车电路图网
- 世达汽车维修资料 等 这些网站通常需要付费订阅,但资料非常全面,可以在线查看和下载。
汽车论坛和社群
国内一些汽车论坛或技术社群的网友会分享维修资料。
- 东南汽车论坛
- 汽车维修技术论坛 在这些论坛里搜索“菱致 维修手册”、“菱致 电路图”等关键词,可能会找到热心网友分享的PDF文件。
淘宝等电商平台
在淘宝上搜索“东南菱致 维修手册”、“东南V3菱悦 电路图”,可以找到一些卖家提供刻录的光盘或下载链接,价格相对便宜。
东南菱致CD电路图的关键组成部分
即使您手头没有图纸,了解电路图的结构也能帮助您分析和解决问题,菱致车型的音响系统电路图通常包含以下几个核心部分:
熔丝盒
这是电路的“总开关”,音响系统的电源都来自熔丝盒,您需要找到对应的熔丝,通常是 “音响”、“收音机”或“ACC” 相关的熔丝,如果熔丝熔断,音响将完全没电。

点火开关
音响系统的工作受点火开关控制,通常有两路电源:
- 常火电源:无论钥匙是否在ON档,都持续供电,用于维持时钟、电台记忆等功能。
- ACC电源:只有在钥匙拧到ACC或ON档时才通电,这是音响系统工作的主电源。
音响主机
这是电路的核心,电路图上会标明音响主机上的各个插接器,通常是一个或多个多孔插头,每个插头的引脚都有明确的功能定义,
- 电源地:接地,形成回路。
- 电源正极:ACC电源和常火电源。
- 信号输入:
- 天线电源:控制天线升降电机(如果配备)。
- CAN总线/LIN总线:现代汽车用于与车身控制模块通信,实现方向盘控制、静音等功能。
- AUX IN:外部音频输入(如手机)。
- 信号输出:
- 扬声器输出:连接到前后左右四个扬声器,这是功率最大的线路。
- 功控输出:如果音响主机是信号源,外接有独立功放,会有功放控制线(如REM线)来激活功放。
扬声器
电路图会清晰地显示从音响主机到每个扬声器的线路走向,通常包括:
- 左前扬声器
- 右前扬声器
- 左后扬声器
- 右后扬声器 每条线路都有 正极(+) 和 负极(-) 之分。
相关的控制模块
- 车身控制模块:负责接收和执行来自音响主机的指令,如控制方向盘按键、控制显示屏信息等。
- 组合仪表:部分车型的信息显示会与音响系统联动。
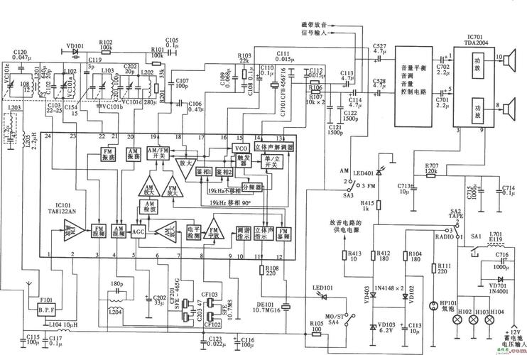
典型电路图分析示例
下面我将以一个典型的东南菱致音响系统电路为例,为您解析各个部分的功能。(以下为通用结构,具体引脚编号和颜色可能与您的车型有细微差异,请以实际维修手册为准。)
示例:音响主机电源与接地电路
-
电源输入:
- 常火电源:从蓄电池正极出发,经过主熔丝盒,再通过一根保险丝(如FUSE-10),连接到音响主机插头的 引脚A(,这根线通常是 红色 或 黄色。
- ACC电源:从点火开关的ACC档输出,经过另一个保险丝(如FUSE-15),连接到音响主机插头的 引脚B(,这根线通常是 红色 或带有条纹的颜色。
-
接地:
- 从音响主机的 引脚C(引出一根 黑色 或 棕色 的线,连接到车身的接地点(通常是车门铰链处或车身金属部分),良好的接地是音响正常工作的前提。
示例:左前扬声器电路
-
信号输出:
- 从音响主机的 插头D 的 引脚1 和 引脚2 输出左前扬声器的音频信号。
- 引脚1 (L+):通常连接到 绿色 的线。
- 引脚2 (L-):通常连接到 绿色带黑色条纹 的线。
-
线路走向:
- 这两条线从驾驶室前部的线束穿过,沿着车门线束到达左前门。
- 在左前门内,它们连接到门线束插头,再分别连接到扬声器的 正极(+) 和 负极(-) 端子。
常见故障与电路图排查思路
当您的东南菱致CD出现问题时,可以结合电路图进行排查:
| 故障现象 | 可能原因 | 排查思路(结合电路图) |
|---|---|---|
| 完全没反应,屏幕不亮 | 熔丝熔断 ACC电源线断路 主机内部损坏 接地不良 |
找到音响熔丝,检查是否熔断。 用万用表测量ACC线,在钥匙拧到ACC时是否有12V电压。 测量常火线是否有电。 检查接地线是否牢固接触车身。 |
| 屏幕亮,但没声音 | 扬声器线束断路或短路 音响主机内部功放损坏 扬声器本身损坏 |
拔下主机插头,检查扬声器输出端子是否有电压(需用专业设备)。 直接在扬声器端子接一个同阻抗的试音喇叭,听是否有声音。 逐一断开每个扬声器插头,判断是单个扬声器问题还是全部问题。 |
| 只有一个声道没声音 | 对应的扬声器线束断路 对应的扬声器损坏 音响主机内部对应声道功放损坏 |
重点检查该声道从主机到扬声器的整条线路,特别是车门弯折处。 直接在扬声器端子试音。 交换左右声道线束插头(如果设计允许),看故障是否转移。 |
| 收音机搜台少或信号差 | 天线线或天线本身问题 天线电源线问题(如果是电动天线) |
检查车顶天线是否松动、断裂。 检查天线插头是否插紧。 测量天线电源线,在打开音响时是否有电压。 |
要维修东南菱致的CD音响系统,获取准确的电路图是第一步,建议您通过上述渠道找到原厂或高质量的维修手册,拿到图纸后,先熟悉熔丝、电源、接地等基础部分,然后根据故障现象,沿着信号流向逐一排查,这样能大大提高维修效率。
如果您能提供更具体的故障现象,我可以给出更具针对性的分析和排查建议。
