这份教程将结合理论与实践,从基础知识到具体操作,一步步引导您如何诊断和修复老式唱机的电路问题,我们将以最常见的 “胆机”(电子管唱机) 和 “石机”(晶体管唱机) 为主要讲解对象。

第一部分:维修前的准备与安全须知
老式唱机内部有高压电,无论是电子管还是晶体管机型,都存在触电风险。安全永远是第一位的!
工具准备
- 万用表: 数字万用表是首选,用于测量电压、电阻、通断。
- 电烙铁: 最好有温度控制和接地功能,用于拆焊元件。
- 助焊剂与吸锡器/吸锡线: 帮助清洁焊点,方便拆卸元件。
- 螺丝刀套装: 包含十字、一字、内六角等,用于拆机。
- 尖嘴钳、镊子: 用于夹持细小元件和导线。
- 酒精、棉签、小刷子: 用于清洁电路板。
- 绝缘胶带、热缩管: 用于修复导线。
- 替代元件: 一些常用的电阻、电容、电子管、保险丝等。
安全须知
- 断电操作: 在进行任何检查和维修前,务必拔掉电源插头。
- 高压放电(针对胆机): 电子管唱机断电后,滤波电容中仍储存有高压电(可能高达300V以上),在接触任何电路部分前,必须用带绝缘手柄的螺丝刀或大功率电阻(如1kΩ/5W)将其两端短路,彻底放电。
- 隔离变压器: 如果条件允许,使用隔离变压器为唱机供电,可以极大地降低触电风险,因为它将设备与市电地线隔离了。
- 单手操作: 在通电测试时,尽量只用一只手操作,另一只手放在背后,防止电流通过心脏。
- 佩戴护目镜: 在拆卸或焊接时,防止小零件或焊锡飞溅伤眼。
第二部分:维修基本流程——“望、闻、问、切”
就像医生看病一样,维修也需要一个系统性的流程。
第1步:望 - 外观检查
- 外部检查: 查看唱机外壳是否有严重损坏、烧焦痕迹,检查电源线是否老化、破损。
- 内部检查:
- 保险丝: 拧下后盖,找到电源部分的保险丝,观察它是否熔断,如果熔断,千万不要直接换上一个更大安培的保险丝! 这会掩盖问题,甚至引发火灾,熔断的保险丝是故障的重要线索。
- 元件: 仔细观察电路板上的元件,寻找以下迹象:
- 烧焦变黑的元件: 电阻、电容、变压器等。
- 鼓包、漏液的电解电容: 这是非常常见的故障点。
- 断裂的导线或脱焊的焊点。
- 电子管(胆): 看玻璃管内部是否有灯丝发亮(断电后观察),灯丝是否断裂,管壳是否发白(过热)或出现“打火”造成的黑点。
第2步:闻 - 气味检查
靠近唱机,特别是通电后,闻一下是否有焦糊味、臭氧味或刺鼻的异味,这能帮助你快速定位到过热或短路的区域。
第3步:问 - 用户沟通
如果可能,向使用者了解故障发生的过程:

- 故障是突然发生的还是逐渐出现的?
- 在故障发生前,是否有什么异常?比如声音变小、有杂音、闻到异味等?
- 唱机是否被移动过或受到过撞击?
这些信息对于判断故障原因非常有帮助。
第4步:切 - 动手检测与修复
这是最核心的环节,我们将分为“不通电检测”和“通电检测”两步。
第三部分:核心维修技术
A. 不通电检测(断电测量)
这是最安全、也是最先开始的检测步骤。
-
测量电阻,判断通断:
(图片来源网络,侵删)- 电源线: 用万用表电阻档测量电源插头的两根线,应该有一定阻值(几十到几百欧姆,取决于电源变压器初级线圈),如果阻值为无穷大(OL),说明电源线或初级线圈断路。
- 保险丝: 测量保险丝两端,正常时应接近0欧姆,如果为无穷大,则已熔断。
- 线圈: 测量电源变压器、输出变压器的初级和次级线圈,都应有很小的阻值,如果无穷大,说明线圈内部断路。
- 电机: 测量电机接线端子,应有几十到几百欧姆的阻值,无穷大则电机线圈烧毁。
-
测量电阻,判断元件好坏:
- 电阻: 在路测量(不拆下来)电阻值,如果与标称值相差巨大(比如10kΩ的电阻测出只有几欧或无穷大),基本可以判断其损坏。
- 电容:
- 电解电容: 用万用表的电阻档(高阻值档如200kΩ)测量,正常情况下,表针会先向右摆动一个较大角度(充电),然后慢慢回到无穷大附近,如果阻值很小或为0,说明已击穿短路,如果表针不动,说明已失效(容量变小或开路)。
- 小电容(瓷片、涤纶等): 用电容档或电阻档高阻值档测量,阻值应为无穷大,如果为0,则击穿。
- 电子管(胆):
- 灯丝: 用电阻档测量管脚1和6(或2和7,具体看管座标识),应该只有几欧姆的阻值,无穷大则灯丝烧断。
- 阴极: 拔下电子管,用电阻档测量管脚2(阴极)和8(灯丝负极)之间的电阻,正常时阻值很小(几百欧姆),这是为了给阴极加热,发射电子,如果阻值很大,说明这个“旁热式”阴极的加热电路有问题。
B. 通电检测(带电测量)
⚠️ 警告:此步骤风险极高,务必做好安全措施!
-
先加“假负载”(针对功放部分): 为了防止在修复过程中再次烧毁扬声器,可以暂时用一个“假负载”代替扬声器,一个 8Ω/10W 的大功率电阻是最佳选择,将音箱线从输出端拔下,接到假负载上。
-
测量关键点电压: 这是判断电路工作状态是否正常的核心方法,你需要找到电路图上的关键测试点,并与图纸上的标准电压值进行对比。
- 电源部分: 测量整流二极管/电子管阳极、滤波电容两端的直流电压,这是整个电路的“心脏”,电压不正常,后续部分都无法工作。
- 电子管(胆)各极电压: 测量每个电子管的阳极、栅极、帘栅极对地的电压,这是判断电子管是否正常工作、偏置是否正确的关键。
- 晶体管各极电压: 测量晶体管的集电极、基极、发射极电压,判断其是否工作在放大区。
-
电压与图纸不符怎么办?
- 电压偏高: 可能是负载变轻(如后级开路)、稳压电路故障或负反馈回路失效。
- 电压偏低或为0: 可能是供电不足(如整流管坏、滤波电容失效)、负载过重(如后级短路)或自身元件损坏。
- 顺着信号流分析: 从输入端到输出端,逐级测量电压,找到电压发生异常的那一级,然后重点检查该级的元件。
第四部分:常见故障案例与维修思路
完全无声,指示灯不亮
- 检查电源线: 是否插好,内部是否断线。
- 检查保险丝: 是否熔断。
- 保险丝熔断,发黑: 说明存在严重短路,重点检查:
- 电源变压器初级线圈: 是否有匝间短路。
- 整流桥/整流管: 是否击穿。
- 滤波大电容: 是否击穿。
- 保险丝熔断,但很干净: 可能是瞬间电流冲击过大,可更换同规格保险丝后尝试开机(但要密切注意,如有异常立即断电)。
- 保险丝熔断,发黑: 说明存在严重短路,重点检查:
完全无声,但指示灯亮(或电子管灯丝亮)
说明电源部分基本正常,故障在功放或扬声器部分。
- 检查扬声器: 用万用表电阻档测量扬声器接线端,应有几欧姆的阻值,如果为无穷大,音圈烧毁。
- 检查信号通路: 从唱头(拾音器)开始,顺着信号线,用万用表交流电压档(或示波器)测量信号,哪一级没有信号,问题就出在哪一级。
- 检查功放级: 如果是胆机,检查推动管和功率管的阳极电压是否正常,如果是石机,检查功放IC或输出三极管的工作电压。
声音小、失真
- 检查电子管/晶体管: 老化或性能下降,可以尝试更换同型号的管子试试。
- 检查耦合电容: 容量减小会导致低频衰减、声音变小,这是非常常见的故障。
- 检查负反馈电阻: 阻值变大或开路,会导致负反馈减弱,声音变大但严重失真。
- 检查偏置电路: 偏置电压不正确,会导致功放管工作点偏移,引起失真。
交流声大(持续的“嗡嗡”声)
- 检查电源滤波电容: 容量减小或失效,导致直流电中交流成分过多,这是最常见的原因,更换滤波电容通常能解决。
- 接地不良: 检查电路的接地线是否牢固、有无锈蚀,不良的接地会引入干扰。
- 电子管灯丝与阴极漏电: 老化的电子管可能会出现这个问题,产生交流声,更换电子管试试。
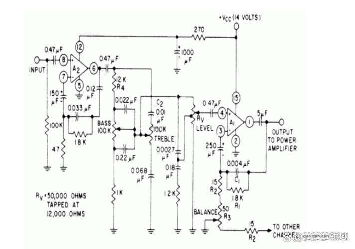
第五部分:如何获取和使用电路图
电路图是维修的“地图”。
- 查找位置:
- 机器内部: 有些唱机在底板或后盖内侧会贴有电路图。
- 原厂资料: 尝试在网上搜索唱机的品牌和型号,加上“电路图”、“ schematic diagram”、“service manual”等关键词,有时能找到热心网友分享的资料。
- 论坛和社区: 在“音响论坛”、“古董电器维修”等社区发帖求助,可能会有大神提供帮助。
- 看懂电路图:
- 识别符号: 学习电阻、电容、电感、二极管、三极管、电子管、变压器等元件的标准符号。
- 理解信号流: 电路图通常从左到右表示信号从输入到输出的流向。
- 划分模块: 将电路图分为电源、前置放大、音调控制、功率放大等几个部分,逐一理解。
总结与建议
- 耐心和细心: 老式唱机维修是一个细致活,不要急于求成。
- 先简后繁: 从最简单的电源、保险丝开始检查,再逐步深入复杂的功放部分。
- 记录过程: 在拆解和测量时,拍照或记录下原始状态和测量数据,方便恢复和对比。
- 不要轻易替换: 在没有确定故障点前,不要盲目更换元件,尤其是昂贵的输出变压器和电子管。
- 从简单机器开始: 如果你是新手,可以从故障明显、结构简单的机器开始练习,积累经验。
希望这份教程能对您有所帮助,祝您维修顺利,成功让那些老唱机重焕新生!
