发射机 和 接收机,绝大多数维修问题都集中在发射机(手持麦克风)上,因为它经常受到物理冲击、电池腐蚀和汗水侵蚀。

本文将重点讲解发射机的电路图和维修,最后简要提一下接收机的常见问题。
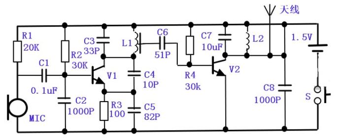
第一部分:无线麦克风发射机电路图解析
一个典型的U段无线麦克风发射机电路,无论品牌和型号,其核心构成都是相似的,我们可以将其分解为几个关键功能模块。
核心电路模块框图
这个框图清晰地展示了信号是如何从你的声音最终变成无线电波的。
- 拾音器: 通常是驻极体电容麦克风,负责将声波转换为微弱的音频电信号。
- 音频放大电路: 负责将麦克风输出的微弱信号放大到合适的电平,以便后续处理。
- 调制器: 这是电路的核心,它将音频信号“加载”到高频的载波信号上,U段麦克风通常使用频率调制。
- 高频振荡器: 产生一个固定频率的高频载波信号(800MHz频段内的某个频率)。
- 功率放大器: 将经过调制的微弱射频信号进行放大,使其有足够的功率通过天线发射出去。
- 滤波器: 滤除谐波和不必要的杂散信号,使发射信号更纯净。
- 天线: 将功率放大器输出的射频信号转换成电磁波并辐射到空间中。
- 控制与电源电路: 包括电源开关、电池检测、静音开关、LED指示灯等。
各模块详细电路分析
下面我们深入每个模块,看看它们在电路图上通常是什么样的。

A. 拾音器电路
- 元件: 驻极体麦克风、一个偏置电阻。
- 原理: 驻极体麦克风内部需要一个直流电压(通常为2V-10V)来工作,这个电压通过一个偏置电阻(例如2.2kΩ - 10kΩ)从电源供给。
- 电路图示例:
+Vcc | R_bias (e.g., 4.7kΩ) | MIC+ o-----||-----o Audio Out (内置FET) | MIC- o-----|-------o GND - 关键点: MIC+脚是信号输出,MIC-脚接地,如果这个电阻开路或麦克风损坏,麦克风将无声。
B. 音频放大电路
- 元件: 运算放大器或专用的音频前置放大器IC(如NE5532, LM358等)。
- 原理: 麦克风输出的信号非常微弱(毫伏级),需要放大到伏特级,这是一个典型的非反相放大电路。
- 电路图示例 (使用LM358):
Audio_In (from MIC) o----[R1]----+----[R2]----o GND | | +--|-\ | | | \----+----o Audio_Out | |+/ +--|/ | [Rf] | GND增益 ≈ 1 + (Rf / R1)
- 关键点: 检查IC的供电是否正常,外围电阻是否变值或开路,以及IC本身是否损坏,如果放大电路不工作,声音会非常小或失真。
C. 调制与高频振荡电路
- 元件: 这是维修中最复杂的部分,通常由专用的射频发射芯片(如Si4463, MAX2830, 或者一些老式芯片如MC3361, BA1404等)构成。
- 原理:
- 振荡器: 芯片内部的压控振荡器根据外接的频率设置元件(通常是电感和变容二极管)产生一个稳定的高频载波。
- 调制: 放大后的音频信号被输入到芯片的调制引脚,通过改变VCO的频率来实现FM调制。
- 电路图示例 (概念图):
Audio_In (from Amp) o----> Modulation Pin of RF IC VCO Pin of RF IC o----[L1]----[Varactor Diode]----o GND | [C] | GND- 电感 和 变容二极管 的值决定了发射的频率,维修时,如果频率漂移,首先要检查这两个元件是否受潮、参数变化或损坏。
- 关键点: 这是电路的“大脑”,需要检查其供电、控制信号(来自MCU或编码器)以及频率设置网络,如果芯片损坏,整个发射机将不工作。
D. 功率放大电路
- 元件: 通常是射频功率晶体管或功放模块。
- 原理: 将经过调制的微弱射频信号进行功率放大,以达到发射功率要求(例如10mW, 30mW)。
- 电路图示例:
RF_In (from RF IC) o----[C_block]----> Base of RF Transistor (e.g., 2SC3356, BFR93A) | [Bias Resistor] | +Vcc | Collector o----[RFC choke]----+----> Antenna | GNDRFC是一个射频扼流圈,作用是让直流电流通过,同时阻止射频信号泄漏到电源。
- 关键点: 功放管是发热大户,容易因过热或静电而损坏,检查其供电、偏置电压以及是否对地短路,如果功放损坏,可能导致发射功率极低或不发射信号。
E. 控制与电源电路
- 元件:
- 电源开关: 控制整个电路的通断。
- 电池触片: 腐蚀是常见故障点。
- 静音开关: 通常是一个常闭的开关,按下时断开音频信号通路。
- LED指示灯: 显示电源状态或发射状态。
- MCU/编码器 (高端型号): 用于切换频道、调整功率等。
- 关键点: 检查电池是否有电、触片是否干净、开关是否接触良好、LED及其限流电阻是否正常。
第二部分:无线麦克风维修指南
维修无线麦克风遵循一个基本原则:先外后内,先简后繁,先电源后信号。
第1步:故障现象分类
- 完全无声: 开机后,接收机收不到任何信号。
- 声音小/失真: 能收到信号,但音量很小或有杂音、啸叫。
- 信号不稳定/距离近: 能收到信号,但稍有移动就断断续续,有效距离明显缩短。
- 频偏/干扰: 发射频率漂移,或与其他设备产生干扰。
第2步:维修工具准备
- 必备:
- 万用表(用于测电压、电阻、通断)
- 电烙铁、焊锡、松香
- 吸锡器或吸锡线
- 小螺丝刀套装
- 镊子、尖嘴钳
- 推荐:
- 示波器(用于观察音频和射频信号,但非必需)
- 频谱分析仪或射频功率计(专业维修必备)
- 替换用的驻极体麦克风、功放管、射频芯片等常用备件。
第3步:通用维修流程
外部检查与简单处理
- 检查电池: 确保电池电量充足,且安装正确,用万用表测量电池电压。
- 检查电池仓: 这是故障高发区,检查电池正负极的弹簧/触片是否生锈、松动或被电池漏液腐蚀,用酒精棉签清理干净,必要时轻轻将触片向外掰一点,确保接触良好。
- 检查天线: 确保天线已拧紧,检查天线根部是否有裂纹或虚焊,尝试拧下天线,用万用表表笔触碰天线接口的中心触点,看声音是否有变化(这是一种应急的“天线测试法”)。
- 检查开关: 反复拨动电源开关和静音开关,听是否有“咔哒”声,感觉是否顺滑,用万用表通断档检查开关在按下和松开时是否能正常通断。
- 检查外壳: 摇动麦克风,听内部是否有异响,检查外壳是否有裂痕,可能导致内部电路虚焊。
开机上电检测
如果外部检查无效,需要打开外壳进行内部检测。操作前务必先取下电池!
-
测量电源电压:
(图片来源网络,侵删)- 装上电池,打开电源开关。
- 用万用表测量稳压IC(如果有的话)的输出,或各主要IC(音频放大、射频芯片、功放)的电源引脚的电压是否正常(3V, +5V)。
- 这是维修的起点! 如果电源电压不正常,后续所有电路都无法工作,先排查电源路径上的开关、保险丝、线路板上的铜箔断裂等问题。
-
信号通路“顺藤摸瓜”法:
- 无声故障: 从麦克风开始,逐级测量信号。
- 麦克风输出: 用万用表直流电压档测量麦克风偏置电阻两端的电压,应该有2-5V,再用万用表交流电压档(或示波器)轻敲麦克风,看是否有微弱的信号输出,若无,检查麦克风和偏置电阻。
- 音频放大输出: 用示波器或万用表AC档测量音频放大IC的输出端,对着麦克风说话,看是否有信号,若无,检查IC供电、外围元件和IC本身。
- 射频芯片: 测量射频芯片的电源和控制引脚是否正常,如果有编码器,检查其数据线。
- 声音小/失真故障: 重点检查音频放大电路的增益电阻、耦合电容是否失效,以及电源滤波电容是否老化。
- 无声故障: 从麦克风开始,逐级测量信号。
-
发射部分检测:
- 频率偏移: 这通常是变容二极管或电感的参数变化导致的,用万用表在线测量变容二极管的反向电阻,或将其拆下测量,检查电感是否断裂或脱焊。
- 功率低/不发射:
- 用万用表测量功放管的集电极电压和基极偏置电压是否正常。
- 功放管是易损件,可以用万用表二极管档简单测量其be、bc、ce结是否正常,怀疑损坏时,直接更换是最快的方法。
- 检查射频芯片的功率控制引脚是否有正确的控制电平。
焊接与更换元件
- 防静电: 手腕最好佩戴防静电手环。
- 拆焊: 使用合适的烙铁头,加热要充分,避免长时间烫坏电路板焊盘,对于多引脚IC,最好使用吸锡器或吸锡线。
- 更换: 更换新元件时,注意极性(二极管、电解电容、三极管)和型号,功率三极管更换后,可能需要重新涂抹导热硅脂。
- 清洁: 如果电池漏液腐蚀了电路板,需要用酒精或专用清洗剂彻底清洗,并检查被腐蚀的铜箔是否断裂。
第三部分:接收机常见故障简介
接收机故障相对较少,但同样有规律可循。
- 无声:
- 电源问题: 检查电源适配器、电池仓、内部稳压电路。
- 天线问题: 检查天线是否接好、损坏。
- 静音/静噪电路: 检查静音开关是否被误触发,或静噪电路是否误动作。
- 音频输出级: 检查从解调芯片到音频功放之间的耦合电容、音量电位器和功放IC。
- 信号弱/有杂音:
- 天线或馈线: 检查天线和连接线是否接触不良。
- 前端高频电路: 检查LNA(低噪声放大器)的工作点。
- 环境干扰: 检查附近是否有强信号源干扰。
- 接收频率偏移:
- 本振频率漂移: 检查接收本振电路的频率设置元件(电感、变容二极管)是否受潮或老化。
维修无线麦克风,关键在于理解其信号流程,并将复杂的电路分解为几个简单的功能模块,从最简单的电源和电池开始排查,然后像医生看病一样,沿着“麦克风 -> 音频放大 -> 射频调制 -> 功率放大 -> 天线”这条主线,用万用表和示波器作为听诊器,一步步缩小故障范围。
对于普通用户来说,如果功放管或射频芯片损坏,由于元件难找且焊接要求高,寻求专业维修或直接更换新机往往是更经济高效的选择。
