SG3524 技术手册核心摘要
芯片概述
- 功能:SG3524 是一个固定频率的脉冲宽度调制控制器,专为开关电源设计,它可以精确控制输出功率管的开关时间,从而调节输出电压或电流。
- 核心特性:
- 双端输出:内部集成了两个图腾柱输出(Totem-Pole Output),可以直接驱动推挽式、半桥或全桥拓扑结构的功率开关管(如 MOSFET 或 BJT)。
- 内部参考电压:提供内部 5V、±1% 的精密基准电压源,用于反馈比较。
- 振荡器:通过外接一个电阻(RT)和一个电容(CT)来设定工作频率,频率公式为
f ≈ 1.2 / (RT * CT)。 - 误差放大器:一个高增益、单电源运算放大器,用于将反馈电压与内部基准电压进行比较,产生控制信号。
- PWM 比较器:将误差放大器的输出与振荡器产生的锯齿波进行比较,生成 PWM 信号。
- 关断电路:提供一个外部关断引脚(Shutdown),当该引脚电压超过 0.7V 时,可以强制关闭所有输出。
- 软启动:通过外接电容实现,可以防止电源启动时产生过大的冲击电流。
- 欠压锁定:当电源电压低于某个阈值(通常为 8V)时,芯片不工作,确保稳定启动。
引脚图与功能
SG3524 采用标准的 16 引脚 DIP 或 SOIC 封装。

| 引脚号 | 名称 | 功能描述 |
|---|---|---|
| 1 | IN- (Inverting Input) | 误差放大器反相输入端,通常连接反馈分压网络。 |
| 2 | IN+ (Non-Inverting Input) | 误差放大器同相输入端,通常连接内部 5V 基准电压,用于设定目标电压。 |
| 3 | SYNC (Synchronization) | 同步端,可以连接到其他 SG3524 的同步端,实现多芯片同步工作,悬空或接地时内部振荡器工作。 |
| 4 | OSC Output | 振荡器输出端,输出一个方波信号,频率与 RT/CT 设定的频率相同。 |
| 5 | CT (Timing Capacitor) | 定时电容连接端,与 RT 一起决定芯片工作频率。 |
| 6 | RT (Timing Resistor) | 定时电阻连接端,与 CT 一起决定芯片工作频率。 |
| 7 | Discharge | 放电端,连接到 CT 的另一端,用于在振荡周期结束时快速放电 CT。 |
| 8 | C- (Current Sense Inverting Input) | 电流检测反相输入端,用于过流保护。 |
| 9 | C+ (Current Sense Non-Inverting Input) | 电流检测同相输入端,当 C+ 电压高于 C- 电压约 200mV 时,触发关断。 |
| 10 | Shutdown | 关断端,高电平有效,当此引脚电压 > 0.7V 时,关闭所有输出,常用于过压、过温保护。 |
| 11 | Emitter A | 输出三极管 A 的发射极,用于驱动推挽管的下管。 |
| 12 | Collector A | 输出三极管 A 的集电极,用于驱动推挽管的上管。 |
| 13 | Vc | 集电极供电端,为输出级提供工作电压,通常高于 Vcc。 |
| 14 | Emitter B | 输出三极管 B 的发射极,与 Emitter A 在芯片内部相连。 |
| 15 | Collector B | 输出三极管 B 的集电极,与 Collector A 在芯片内部相连。 |
| 16 | Vcc | 芯片电源正端,工作电压范围 8V 至 40V。 |
工作原理
SG3524 的工作是一个典型的闭环控制过程:
-
设定目标:通过电阻分压网络,将输出电压
Vout分压后送到误差放大器的反相输入端(引脚 1),将内部 5V 基准电压通过电阻分压后送到同相输入端(引脚 2),设定一个目标电压Vref_target。 -
误差比较:误差放大器比较
Vref_target和Vout的反馈信号。Vout低于Vref_target,误差放大器输出一个高电平;反之,输出一个低电平。 -
PWM 生成:内部振荡器产生一个稳定的锯齿波(频率由 RT/CT 决定),这个锯齿波电压与误差放大器的输出电压在 PWM 比较器中进行比较。
(图片来源网络,侵删)- 当误差放大器输出电压 高于 锯齿波电压时,PWM 比较器输出高电平。
- 当误差放大器输出电压 低于 锯齿波电压时,PWM 比较器输出低电平。
- 这样,就生成了一个占空比(高电平时间/周期)受误差放大器输出控制的 PWM 波形,误差放大器输出越高,占空比越大。
-
输出驱动:PWM 信号经过死区时间控制逻辑(防止上下管直通)后,驱动两个图腾柱输出端(引脚 11, 12 和 14, 15),这两个输出端是互补的,并且有死区时间(一个管子完全关闭后,另一个管子才打开),非常适合驱动推挽电路。
-
闭环调节:
- 如果负载加重,
Vout下降 -> 反馈电压下降 -> 误差放大器输出升高 -> PWM 占空比增大 -> 功率管导通时间变长 ->Vout回升。 - 如果负载减轻,
Vout上升 -> 反馈电压上升 -> 误差放大器输出降低 -> PWM 占空比减小 -> 功率管导通时间变短 ->Vout回落。 - 通过这个负反馈过程,输出电压被稳定在设定值。
- 如果负载加重,
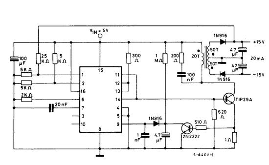
典型应用电路
推挽式 DC-DC 升压/降压变换器
- 电源:Vcc (16脚) 接入 12-20V 的直流电源,Vc (13脚) 通常也接在同一个电源上,如果驱动电流大,可以单独供电。
- 频率设定:RT 接在 Vcc (16) 到 CT (5) 之间,CT 接在 CT (5) 到 Discharge (7) 之间,RT=2kΩ, CT=0.1μF,则 f ≈ 1.2 / (2k * 0.1u) = 6kHz。
- 电压反馈:输出电压
Vout通过 R1, R2 分压后接到 IN- (1脚),IN+ (2脚) 接到内部 5V 基准。Vout的稳定值由Vout = 5V * (1 + R1/R2)决定。 - 电流保护:在功率管的发射极或源极串联一个小电阻(Rsense),将电阻上的电压降接到 C+ (9脚) 和 C- (8脚),当电流过大,Rsense 上的压差超过 200mV 时,芯片关断。
- 软启动:在 Shutdown (10脚) 和地之间接一个大电容(如 10μF),上电时,电容充电,10脚电压缓慢上升,PWM 占空比从 0 开始逐渐增大,实现软启动。
- 输出驱动:Collector A/B (12, 15脚) 分别接到推挽管(Q1, Q2)的基极,Emitter A/B (11, 14脚) 接到它们的发射极。
重要参数与注意事项
- 工作电压:8V - 40V。
- 输出电流:每个输出端可提供 100mA 的拉/灌电流。
- 最大占空比:接近 49%(由于死区时间限制,实际最大导通时间略小于一半周期)。
- 死区时间:内部固定,约 1-2μs,确保推挽管不会同时导通而烧毁。
- 布局布线:功率地和信号地要分开,避免高频开关噪声干扰控制电路,参考电压(Vref)的滤波要好。
- 散热:在输出电流较大或开关频率较高时,芯片自身会有功耗,需要注意散热。
如何获取完整技术手册
要获取最权威、最详细的 SG3524 技术手册(Datasheet),建议访问以下网站:

-
德州仪器 官网:
- 访问 www.ti.com
- 在搜索框中输入 "SG3524"。
- 在搜索结果中找到 "SN5424, SG2524, SG3524 Pulse-Width Modulation Control Circuits" 这份文档。
- 这是官方的、最完整的资料,包含所有电气特性、典型应用电路、封装尺寸等。
-
其他半导体数据网站:
- Alldatasheet: www.alldatasheet.com
- Datasheet Catalog: www.datasheetcatalog.com
- 这些网站通常会收集和整理来自不同厂商的数据手册,方便查找。
希望这份详细的摘要对你有帮助!如果你对某个具体部分(比如某个引脚的用法、某个电路的设计)有更深入的问题,随时可以提问。
