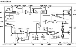
PFC(PowerFactorCorrection,功率因数校正)电路在现代变频空调中扮演着至关重要的角色,它的主要作用是:提高功率因数:将原本畸变的输入电流波形校正为与电压波形同相位的正弦波,减少对电网的谐波污染,提高电能利用效率,稳...