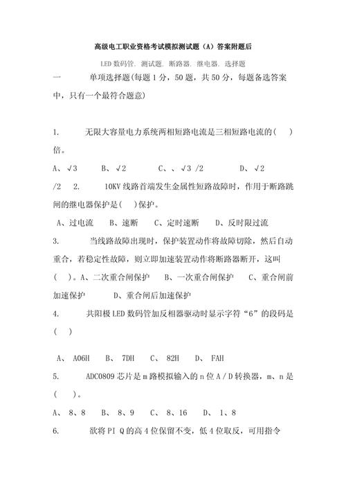
高级维修电工模拟试题一涵盖了电工基础、电气控制、PLC编程、变频器应用及故障诊断等多个核心知识点,旨在全面考察考生的理论水平和实操能力,以下从典型题型、知识点解析及技能应用三个维度展开详细阐述。

在电工基础部分,试题常涉及电路分析与计算,给定一个三相异步电动机的星形-三角形(Y-Δ)降压启动控制电路,要求计算启动电流和启动转矩,此时需明确:星形启动时,每相电压为额定电压的1/√3,启动电流为直接启动的1/3,启动转矩与电压平方成正比,故启动转矩为直接启动的1/3,考生需熟练掌握相电压、线电压的关系,以及转矩、电流与电压的数学关联,电路故障分析也是重点,如三相电压不平衡时,需排查是否为相线断路、接地故障或负载不对称导致,可通过万用表测量电压、电阻值逐步定位。
电气控制与PLC编程模块注重逻辑设计与调试能力,典型题目包括设计一台双速电动机的控制电路,要求低速(Δ接法)与高速(YY接法)手动切换,并具备过载保护,考生需绘制主电路和控制电路,选用合适的断路器、接触器和热继电器,并通过PLC编写梯形图,使用西门子S7-200系列PLC,I0.0为低速启动按钮,I0.1为高速启动按钮,Q0.0控制低速接触器,Q0.1控制高速接触器,需设置互锁逻辑避免同时输出,并加入定时器实现低速到高速的自动切换(如延时5s),调试时需检查接触器动作顺序、互锁有效性,以及热继电器常闭触点是否正确串入控制回路。
变频器应用试题侧重参数设置与故障处理,一台ABB ACS510变频器控制风机,要求设置多段速运行,通过外部端子控制低速、中速、高速三档转速,考生需在参数菜单中设置与速度对应的频率值(如P2011=10Hz,P2012=30Hz,P2025=50Hz),并配置数字输入端子DI1、DI2、DI3为多段速选择信号,若运行中出现“过流”故障,需检查电机绝缘、电缆是否短路,以及变频器输出侧是否接地,制动单元的选型计算也常见,如需计算制动电阻的功率,公式为Pb=(λ²×Pe)/(1000×η),为制动转矩系数,Pe为电机额定功率,η为效率。
故障诊断与维护试题强调实践经验的综合运用,一台数控车床的X轴伺服电机无法运行,排查步骤包括:①检查急停按钮是否释放;②测量伺服驱动器使能信号是否输入;③用万用表检测伺服电机编码器反馈线是否断路;④观察驱动器报警代码(如AL.011表示过载),若诊断为编码器故障,需更换编码器并进行零点校准,预防性维护方面,需定期检查接触器触点磨损情况、紧固端子螺丝力矩,以及清理变频器散热器灰尘,确保设备长期稳定运行。

相关问答FAQs
Q1:在PLC编程中,如何避免双线圈输出问题?
A:双线圈输出(同一输出地址多次赋值)会导致逻辑冲突,可通过以下方法解决:①将重复逻辑合并为单一条件,如使用“与”或“或”指令组合;②采用中间继电器(M位)过渡,例如将Q0.0的第一次输出存入M0.0,第二次输出与M0.0取“或”后再赋值给Q0.0;③使用步进指令(SCR)或状态图(SFC)设计顺序控制,确保每个步中输出地址唯一。
Q2:变频器在电机轻载时频繁跳“过压”故障,如何处理?
A:过压故障通常因制动能量无法释放导致,处理措施包括:①降低变频器加减速时间(如P1120/P1121从10s缩短至5s),减少再生电能累积;②外接制动单元和制动电阻,根据电机功率选型(如15kW电机配37Ω/10kΩ电阻);③检查负载是否处于再生工况(如起重机下放),若为恒转矩轻载,可开启自动节能功能(如P970=1)降低母线电压波动;④若故障依旧,需检测制动电阻接线是否松动或变频器内部IGBT是否损坏。
