UC3844A 简介与核心工作原理
在维修之前,理解它的工作原理至关重要。

UC3844A 是什么? 它是一款高性能的电流模式PWM(脉冲宽度调制)控制器,主要用于开关电源,特别是反激式(Flyback)电源,它的主要作用是:
- 产生驱动信号:输出一个方波信号,去驱动一个MOSFET或三极管,让开关管工作在高速的开关状态。
- 稳定输出电压:通过采样输出电压,与内部基准电压比较,动态调整PWM的占空比,从而稳定输出。
- 实现过流保护:通过采样开关管的电流,当电流过大时,会自动关断输出,保护电源。
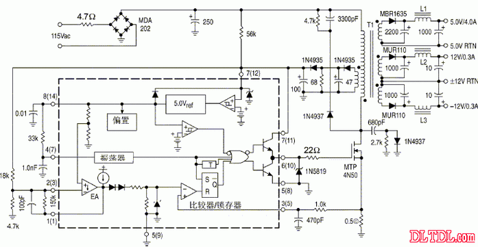
核心工作原理(反激式电源为例) 一个典型的UC3844A反激电源系统包含以下几个关键部分:
- 启动电路:在通电瞬间,高压通过一个启动电阻(通常阻值很大,如100kΩ~1MΩ)给UC3844A的VCC引脚(7脚)提供微弱的电流,使其开始工作。
- UC3844A内部控制:
- 振荡器:通过RT/CT引脚(4脚)外接电阻和电容,决定芯片的开关频率。
- 误差放大器:采样输出电压(通过光耦或电阻分压),与内部2.5V基准电压比较,产生一个误差电压。
- PWM比较器:将误差电压与来自电流采样引脚(3脚)的电压进行比较,最终决定输出PWM脉冲的宽度。
- 输出驱动:6脚输出驱动信号,驱动MOSFET。
- 反馈回路:
- 电压反馈:输出电压 → 光耦(PC817等) → UC3844A的反馈引脚(2脚),这是主要的稳压回路。
- 电流反馈:在MOSFET的源极或发射极串联一个小阻值的采样电阻 → UC3844A的电流采样引脚(3脚),这是过流保护和逐周期限流的依据。
- 供电维持:当UC3844A开始工作后,开关变压器会辅助绕组产生一个低压交流电,经过整流、滤波后,为VCC引脚提供稳定的工作电压,取代启动电阻,这个过程称为“自馈电”。
维修前的准备与安全须知
工具准备
- 万用表:必备,用于测量电压、电阻、通断。
- 示波器:强烈推荐! 没有示波器,维修开关电源如同盲人摸象,用于观察关键点的波形,判断芯片是否工作、驱动是否正常。
- 电烙铁与吸锡器/吸锡线:贴片元件拆卸和焊接必备,建议使用温度可调、功率稍大的烙铁(如60W以上)和尖头焊嘴。
- 热风枪:对于密集的贴片芯片,热风枪拆卸更方便、高效。
- 可调直流稳压电源:用于安全上电测试,防止再次炸机。
- 隔离变压器:可选,但安全,将市电与维修电路板隔离,防止因热地导致触电或烧毁测试设备。
安全须知

- 高压危险! 开关电源输入端(整流后)存在300V左右的直流高压,即使断电后,大滤波电容中仍储存有大量电荷,维修前必须对大电容进行放电操作!
- 先断电后操作:任何时候更换元件或测量,都必须先切断电源。
- 做好标记:拆卸元件前,最好用手机拍照或画草图记录元件位置和方向,特别是二极管、电解电容等有极性的元件。
- 从简到繁:先检查外部和明显问题,再深入内部。
系统性维修步骤与思路
第一步:外观检查与静态测量
- 目视检查:
- 保险丝:检查是否熔断,如果熔断,说明后级有严重短路,不要直接更换,必须先排查短路原因。
- 电解电容:检查是否有鼓包、漏液、顶部爆裂,这是最常见的故障点之一。
- 贴片元件:检查是否有明显烧黑、炸裂、虚焊的痕迹,特别是UC3844A芯片本身。
- MOSFET/三极管:检查是否有裂纹或烧毁痕迹。
- 静态电阻测量(断电):
- 测输入端电阻:用万用表二极管档或电阻档,测量输入插头两端的电阻,正常情况下,应该有一个正向导通(对地滤波电容)和一个很大(几百kΩ以上)的电阻(启动电阻),如果阻值很小或为0,说明输入端有严重短路。
- 测MOSFET:将MOSFET从电路板上拆下(或在线测量,但需注意影响),用万用表二极管档测量D-S、G-S、G-D之间的电阻,正常情况下,G-S、G-D应为无穷大,D-S之间有一个二极管的压降,如果击穿,阻值会很小。
- 测整流桥:同样用二极管档测量,判断是否有二极管被击穿短路。
第二步:上电测试(关键步骤,务必小心!) 强烈建议使用可调直流稳压电源进行上电测试!
- 设置电源:将直流稳压电源的电压设置为略低于输入市电整流后的电压(调到100V),电流限制调小一点(例如0.5A)。
- 连接电源:将电源正负极接到待修电源板的输入端(L、N端)。
- 观察与测量:
- 观察电流:通电瞬间,如果电流瞬间冲到限流值(0.5A)并保持,说明存在严重短路,应立即断电,继续排查短路点。
- 观察电压:如果电流正常,是一个小的冲击后回落,说明输入端没有短路,此时测量大滤波电容两端的电压,是否上升到预期的300V左右(对于220V输入)?
- 如果电压为0:检查启动电阻、VCC供电电路、整流桥是否开路。
- 如果电压很低:检查滤波电容是否失效。
- 测量VCC电压:测量UC3844A的7脚电压。
- VCC无电压:检查启动电阻是否开路、VCC滤波电容是否短路、VCC相关的二极管是否开路。
- VCC电压低且不稳定:检查VCC整流二极管、滤波电容,以及自馈电绕组电路。
第三步:核心芯片——UC3844A 的检查 如果VCC电压正常(通常在10V-20V之间,芯片正常工作时会被稳定在12V-15V),但电源仍然不工作,那么问题很可能出在UC3844A或其外围电路上。
使用示波器进行动态测量!

- 测量VCC引脚(7脚):确认电压稳定。
- 测量基准电压引脚(8脚):正常情况下,8脚对地应有稳定的 +5V 电压,如果这个电压没有或异常,芯片基本无法工作。
- 测量反馈引脚(2脚,Comp/Feedback):
- 正常工作时,这个引脚电压通常在 5V 附近波动,如果电压远高于2.5V(比如接近VCC),说明反馈环路没有工作,输出电压过高,芯片被保护或未启动,检查光耦、TL431(如果有的话)及其外围电路。
- 测量电流采样引脚(3脚,Current Sense):
正常工作时,这个引脚电压会在一个较低的水平(如0.5V~1V)上波动,如果电压一直高于1V,说明芯片检测到过流,处于保护锁定状态,检查采样电阻是否变大、MOSFET是否轻微漏电等。
- 测量输出驱动引脚(6脚,Output):这是判断UC3844A是否正常工作的“金标准”!
- 正常工作时,6脚应该输出一个频率固定的、幅值接近VCC的方波脉冲。
- 如果没有波形:
检查6脚到M
